Globaal ontwerp (versie 0.6.x - definitief)
Overzicht systemen, interfaces en services
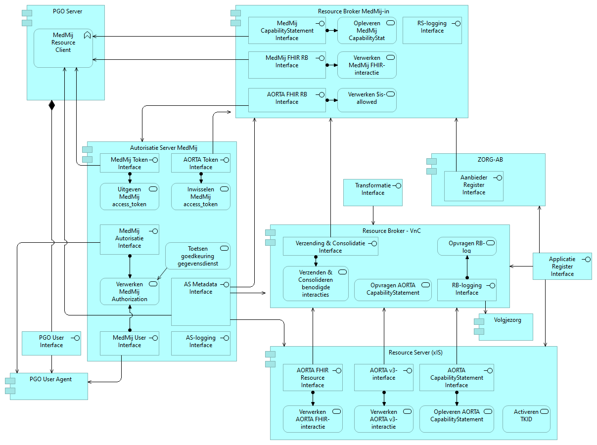
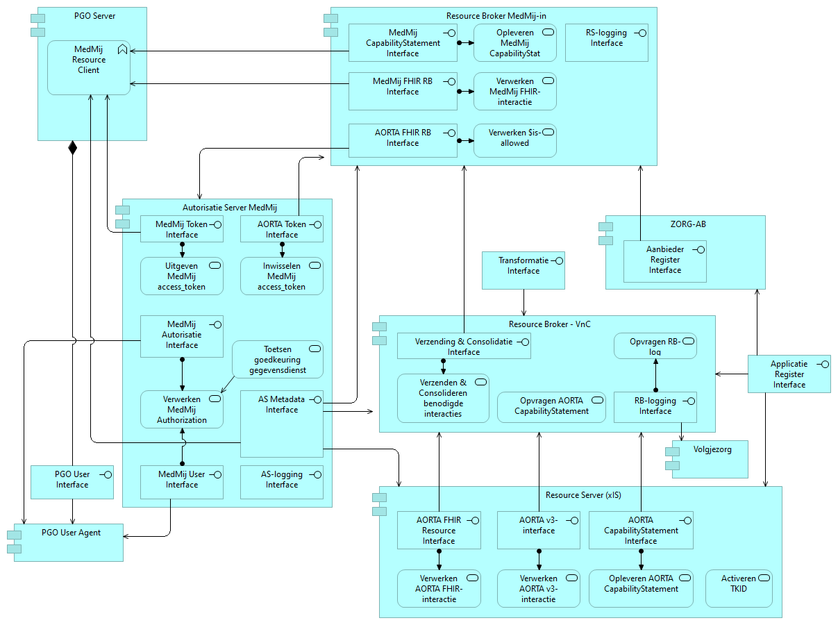
Onderstaande figuur toont een overzicht van alle betrokken systemen, interfaces en services voor uitwisseling met MedMij. Alle services zijn beschreven middels use cases.

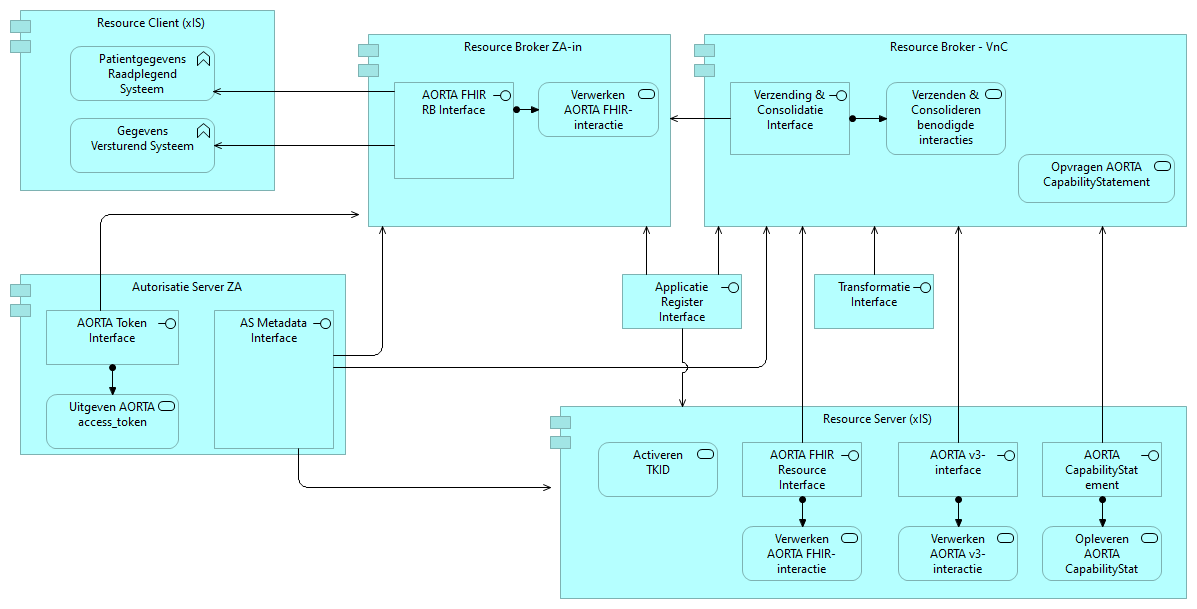
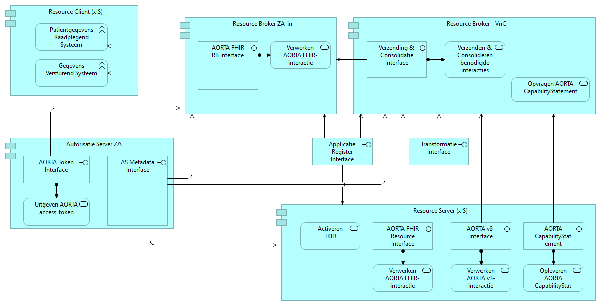
De figuur hieronder toont eenzelfde overzicht voor onderlinge uitwisseling tussen zorgaanbieders

Common Autorisatie Server Interfaces
| Interface | Biedt |
|---|---|
| AORTA Token Interface | Toegang tot service "Inwisselen MedMij access_token" en tot service "Uitgeven AORTA access_token". |
AS-logging Interface | Loggegevens t.b.v. managementrapportages |
AS Metadata Interface | Metadata van de autorisatie server en een JWKS t.b.v. verificatie van signatures |
Specifieke MedMij Autorisatie Server Interfaces
| Interface | Biedt |
|---|---|
| MedMij User Interface | Schermen en gebruikersinteracties die nodig zijn binnen de service "Verwerken MedMij Authorization" |
| MedMij Autorisatie Interface | Toegang tot service "Verwerken MedMij Authorization", inclusief de onderliggende service "Toetsen goedkeuring gegevensdienst". |
| MedMij Token Interface | Toegang tot service "Uitgeven MedMij access_token" |
Common Resource Broker Interfaces
| Interface | Biedt |
|---|---|
| AORTA FHIR RB Interface | Toegang tot service "Verwerken $is-allowed" en tot service "Verwerken AORTA FHIR-interactie". |
| RB-logging Interface | Loggegevens t.b.v. Volgjezorg |
Specifieke MedMij-in Resource Broker Interfaces
| Interface | Biedt |
|---|---|
| MedMij CapabilityStatement Interface | Toegang tot service "Opleveren MedMij CapabilityStatement" |
| MedMij FHIR RB Interface | Toegang tot service "Verwerken MedMij FHIR-interactie" |
| RS-logging Interface | Loggegevens t.b.v. managementrapportages |
Specifieke APR Resource Broker Interfaces
| Interface | Biedt |
|---|---|
| Applicatie Register Interface | Toegang tot service "Verwerken TKID-activatie" |
Specifieke VnC Resource Broker Interfaces
| Interface | Biedt |
|---|---|
| Verzending & Consolidatie Interface | Toegang tot service "Verzenden & consolideren benodigde interacties |
Interfaces van een Resource Server (xIS)
| Interface | Biedt |
|---|---|
| AORTA CapabilityStatement Interface | Toegang tot service "Opleveren AORTA CapabilityStatement" |
| AORTA FHIR Resource Interface | Toegang tot service "Verwerken AORTA FHIR-interactie" |
| AORTA v3 Interface | Toegang tot service "Verwerken AORTA v3-interactie" |
Interfaces van de Transformatie Server
| Interface | Biedt |
|---|---|
| Transformatie Interface | Toegang tot services "Maak v3-request en "Maak FHIR-response" |
Overzicht van de flows
MedMij flows
MedMij autorisatieflow:
Flows voor MedMij UC Verzamelen:
Flows voor MedMij UC Delen: