UC Resource Client - 0.7.x
Overzicht Resource Client
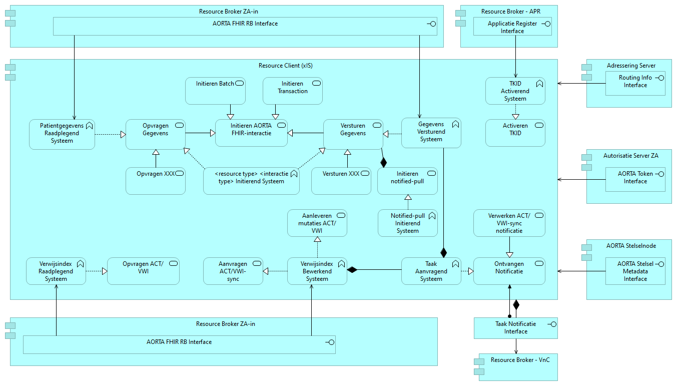
Een GBZ-applicatie kan zowel fungeren in de rol van Resource Server als in de rol van Resource Client. Een Resource Client initieert interacties. Een Resource Server reageert op interacties die worden geïnitieerd middels een interface. Een Resource Client biedt zelf geen in principe geen interfaces. Uitzondering hierop zijn callback interfaces, bijvoorbeeld t.b.v. notificaties.
Onderstaande figuur toont een overzicht van de interfaces, services en functies van de Resource Client.

Services zijn toegankelijk via interfaces en worden beschreven in de vorm van use cases. Responses die in een succes- of uitzonderingssituaties moeten worden geretourneerd zijn voor iedere situatie beschreven. De Resource Client maakt gebruik van een aantal interfaces, in het bijzonder van de AORTA FHIR RB Interface.
Een service wordt altijd vervult middels één of meerdere applicatiefuncties (AORTA systeemrollen), bijvoorbeeld "Gegevens Versturend Systeem". Een Resource Client kan worden gekwalificeerd en geaccepteerd voor deze systeemrollen. Wanneer de ene systeemrol een andere vereist, dan is dit weergegeven middels een composition relatie.
Een aantal services maken gebruik van onderliggende services. Een dergelijk onderliggende service wordt dan beschreven in de vorm van een use case inclusion of als een use case extension.
Activeren TKID
Primaire actor: GBZ-beheerder
Secundaire actor: RB APR
Systeem: TKID Activerend Systeem
Pre-condities:
- Het systeem is aangesloten op de secundaire actor.
- De kwalificaties van de resource server zijn reeds geaccepteerd door VZVZ en zijn ook geregistreerd in de resource broker;
- De GBZ-beheerder beschikt over de juiste TKID's (ID's die zijn uitgereikt n.a.v. acceptatie van succesvol doorlopen kwalificaties) van alle te activeren AORTA systeemrollen.
Triggers:
- De primaire actor wil één of meerdere TKID's activeren.
Main flow:
- De primaire actor kiest de optie om één of meerdere TKID's te activeren voor een bepaalde resource server.
- Het systeem initieert de use case Verwerken TKID-activatie middels de Applicatie Register Interface.
- Uitzondering 1: De interactie kon niet succesvol worden verwerkt
- Het systeem ontvangt een response.
Postconditie bij succes:
- De verzonden TKID's zijn verwerkt door de resource broker, waardoor de resource server nu in de resource broker is gekoppeld aan de bijbehorende AORTA systeemrollen. Hiermee zijn tevens eventueel eerder doorlopen TKID activaties ongedaan gemaakt.
Post-condities bij falen:
- De bestaande koppelingen tussen AORTA systeemrollen met de resource server is ongewijzigd gebleven.
Uitzonderingen:
- De interactie kon niet succesvol worden verwerkt
- Het systeem ontvangt een toepasselijke foutcode (bijvoorbeeld niet geautoriseerd of ongeldig verzoek)
Initieren notified-pull
Primaire actor: Gebruiker OF Timer
Systeem: Notified-pull Initierend Systeem
Pre-condities:
- De resource client is aangesloten op de resource broker.
Triggers:
- De primaire actor wil een notified-pull initieren.
Main flow:
- Het systeem genereert een AORTA consent_token.
- Het systeem creëert, t.b.v. de uitvoering van een notified-pull, een AORTA Task, middels de use case Initieren AORTA-FHIR-interactie.
Post-condities:
- De response is correct verwerkt in het systeem.
Use case extensions:
- Initieren AORTA FHIR-interactie
Initieren AORTA FHIR-interactie
Primaire actor: Gebruiker OF Timer
Secundaire actor: RB ZA-in, Autorisatie Server ZA
Systeem: Patiëntgegevens Raadplegend Systeem OF Gegevens Versturend Systeem
Pre-condities:
- De resource client is aangesloten op de resource broker.
Triggers:
- De primaire actor wil gegevens opvragen of versturen.
Main flow:
- Optioneel: het systeem initieert de use case Bepaal route middels de Routing Info Interface.
- Het systeem initieert de use case Uitgeven AORTA access_token middels de AORTA Token Interface.
- Het systeem initieert de use case Verwerken AORTA FHIR-interactie middels de AORTA FHIR Resource Broker Interface. Wanneer de scope meerdere interacties betreft, dan dient het systeem meerdere interacties te initiëren.
- Het systeem logt het verzonden request, zoals beschreven in de "toelichting logging".
- Het systeem ontvangt een response.
- Het systeem logt de ontvangen response, zoals beschreven in de "toelichting logging".
Post-condities:
- De response is correct verwerkt in het systeem.
Use case extensions:
- Opvragen gegevens
- Versturen gegevens
Toelichting logging
Een resource client dient een log bij te houden van alle verzonden requests en van alle ontvangen responses. Een dergelijke log bevat, t.b.v. de traceerbaarheid van berichten in de keten tenminste de volgende attributen.
| Te loggen attribuut | Vulling in Request Log | Vulling in Response Log |
|---|---|---|
| request-id | Uniek ID van het verzonden/ontvangen request. Wordt gevuld met het requestID dat werd verzonden in de AORTA-ID request header. | Uniek ID van het request waartoe de ontvangen response behoort. Wordt gevuld met het requestID dat werd verzonden in de AORTA-ID request header. |
| message-type | "request" | "response" |
| initial-message-id | Wordt gevuld met het | |
| sender_id | Het appID van de resource client die het request verstuurt. | Het appID van de resource server die de response retourneert. In dit geval dus het appID van de resource broker ZA-in component. |
| receiver_id | Het appID van de resource server die het request ontvangt. In dit geval dus het appID van de resource broker ZA-in component. | Het appID van de resource client die de response ontvangt. |
UC extensions
Generieke UC extension: Opvragen gegevens
Bij het opvragen van gegevens zijn ook de generieke, d.w.z. niet HL7v3-specifieke, eisen van toepassing die gelden voor een Patiëntgegevens raadplegend systeem, zoals gespecificeerd in het PvE Infrastructurele Systeemrollen.
Generieke UC extension: Versturen gegevens
Bij het versturen van gegevens zijn ook de generieke, d.w.z. niet HL7v3-specifieke, eisen van toepassing die gelden voor een Gegevens versturend systeem, zoals gespecificeerd in het PvE Infrastructurele Systeemrollen.