Globaal ontwerp - 0.7.x
Overzicht systemen en componenten
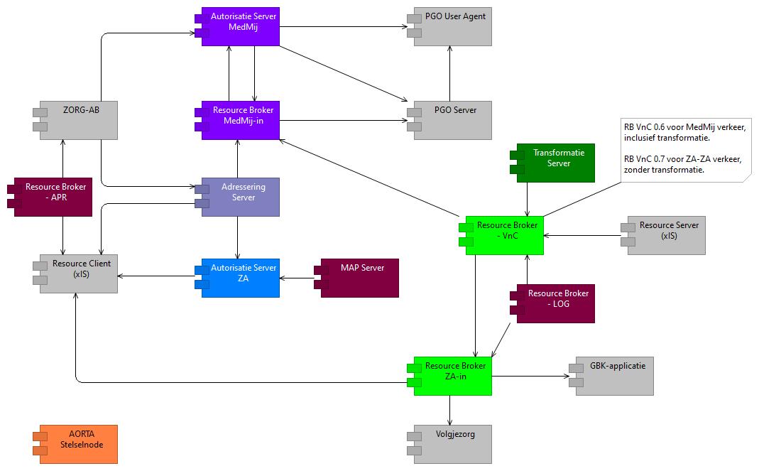
Onderstaande ArchiMate figuur toont een overzicht van alle betrokken systemen/componenten. De pijlen in de figuur drukken serving relationships uit. Bijvoorbeeld, PGO Server biedt diensten/interfaces aan PGO User Agent.

De afhankelijkheden m.b.t. AORTA Stelseltoken, metadata en JWKS'en zijn niet opgenomen in de figuur.
Overzicht services en interfaces van VZVZ
Onderstaande tabel bevat een overzicht van de, door VZVZ, geboden services en van de interfaces, waarmee deze services benaderd kunnen worden:
| # | Component | Verantwoordelijkheden | Interface | Service |
|---|---|---|---|---|
| 1 | AORTA Stelselnode | Beheer en publicatie van een betrouwbare base-URL van beschikbare componenten (componenten in deze tabel minus de stelselnode zelf). Scope is het AORTA afsprakenstelsel. | AORTA Stelsel Metadata Interface | - |
| 2 | Resource Broker APR | Bevat de volgende registraties:
Scope is het AORTA afsprakenstelsel. | Applicatie Register Interface | Verwerken TKID-activatie Opleveren gegevens Toetsen conformances Toetsen Mitz-status |
| 3 | Adressering Server | Opleveren van informatie over welke applicaties een gewenste interactie ondersteunen en over de wijze waarop die interactie vervolgens kan worden geïnitieerd. Hierbij wordt rekening gehouden met eventuele, voor de betreffende applicaties beschikbare, transformaties. Scope is initieel AORTA afsprakenstelsel. Op termijn ook afsprakenstelsel overstijgend. Dus middels de Adressering Server kunnen dan ook applicaties worden gevonden die beschikbaar zijn buiten AORTA. | Routing Info Interface | Bepaal route |
| 4 | Transformatie Server | Technische transformatie van inhoudelijke formaten (berichten, documenten). Bevat de volgende registratie:
Scope is dynamisch, d.w.z. afhankelijk van de omgeving waarin een transformatie server wordt toegepast. Iedere transformatie server bevat en publiceert haar eigen transformatie registratie. | Transformatie Interface | Transformeer content |
| TS Metadata Interface | - | |||
| 5 | Autorisatie Server MedMij | Biedt de rol van Authorization Server, zoals gedefinieerd in het MedMij afsprakenstelsel, en transformeert de MedMij security context naar een AORTA security context. Scope is de koppeling tussen het MedMij afsprakenstelsel en het AORTA afsprakenstelsel. | MedMij User Interface MedMij Autorisatie Interface | Verwerken MedMij Authorization |
| MedMij Token Interface | Uitgeven MedMij access_token | |||
| AORTA Token Interface | Inwisselen MedMij access_token | |||
| AS Metadata Interface | - | |||
| AS Logging Interface | - | |||
| 6 | Autorisatie Server ZA | Autorisatie van interacties binnen het AORTA afsprakenstelsel, inclusief toepassing van MAP en, indien vereist, ook inclusief controle van toestemming van patiënt. Scope is het AORTA afsprakenstelsel. | AORTA Token Interface | Uitgeven AORTA access_token |
| AS Metadata Interface | - | |||
| 7 | Resource Broker MedMij-in | Biedt de rol van Resource Server, zoals gedefinieerd in het MedMij afsprakenstelsel, en transformeert de MedMij security context naar een AORTA security context. Scope is de koppeling tussen het MedMij afsprakenstelsel en het AORTA afsprakenstelsel. | MedMij FHIR RB Interface | Verwerken MedMij FHIR-interactie |
| AS FHIR RB Interface | Verwerken @is-allowed | |||
| MedMij CapabilityStatement Interface | Opleveren MedMij CapabilityStatement | |||
| RS Logging Interface | - | |||
| 8 | Resource Broker ZA-in | Toetsen of een inkomend bericht überhaupt mag worden verwerkt - eerste defensieve checks. Inhoudelijke screening van inkomende berichten (is de interactie geldig conform de specificaties van de zorgtoepassing). Screening van te retourneren gegevens, zoals toetsing van het BSN, overschrijven van eventuele URL's in FHIR-results met de URL van de Resource Broker, en eventueel benodigde aanpassingen van te retourneren HTTP headers. Scope is het AORTA afsprakenstelsel. | AORTA FHIR RB Interface | Verwerken AORTA FHIR-interactie |
| 9 | Resource Broker VnC | Verantwoordelijk voor de inhoudelijke afhandeling van een inkomende interactie, waaronder de benodigde calls naar GBx-servers, en het vaststellen/consolideren van de juiste inhoudelijke response. Deze component maakt, indien vereist, gebruik van een transformatie server voor technische transformatie tussen protocollen. Scope is initieel AORTA afsprakenstelsel. Op termijn ook afsprakenstelsel overstijgend. Dus middels RB VnC kunnen dan ook applicaties worden aangesproken buiten AORTA. | Verzending & Consolidatie Interface | Verzenden & Consolideren benodigde interacties |
| 10 | MAP Server | Bevat het MAP, en biedt hierop een API. | MAP Interface | Bepaal MAP autorisatie |
| 11 | Resource Broker LOG | Bevat de toegangslog, en biedt hierop een API. | RB-Logging Interface | Opvragen RB-log |