Systemen en Componenten
Overzicht
Onderstaande ArchiMate figuren tonen een overzicht van alle betrokken systemen/componenten per AoF-release.
De pijlen in de figuur drukken serving relationships uit. Bijvoorbeeld, PGO Server biedt diensten/interfaces aan PGO User Agent.
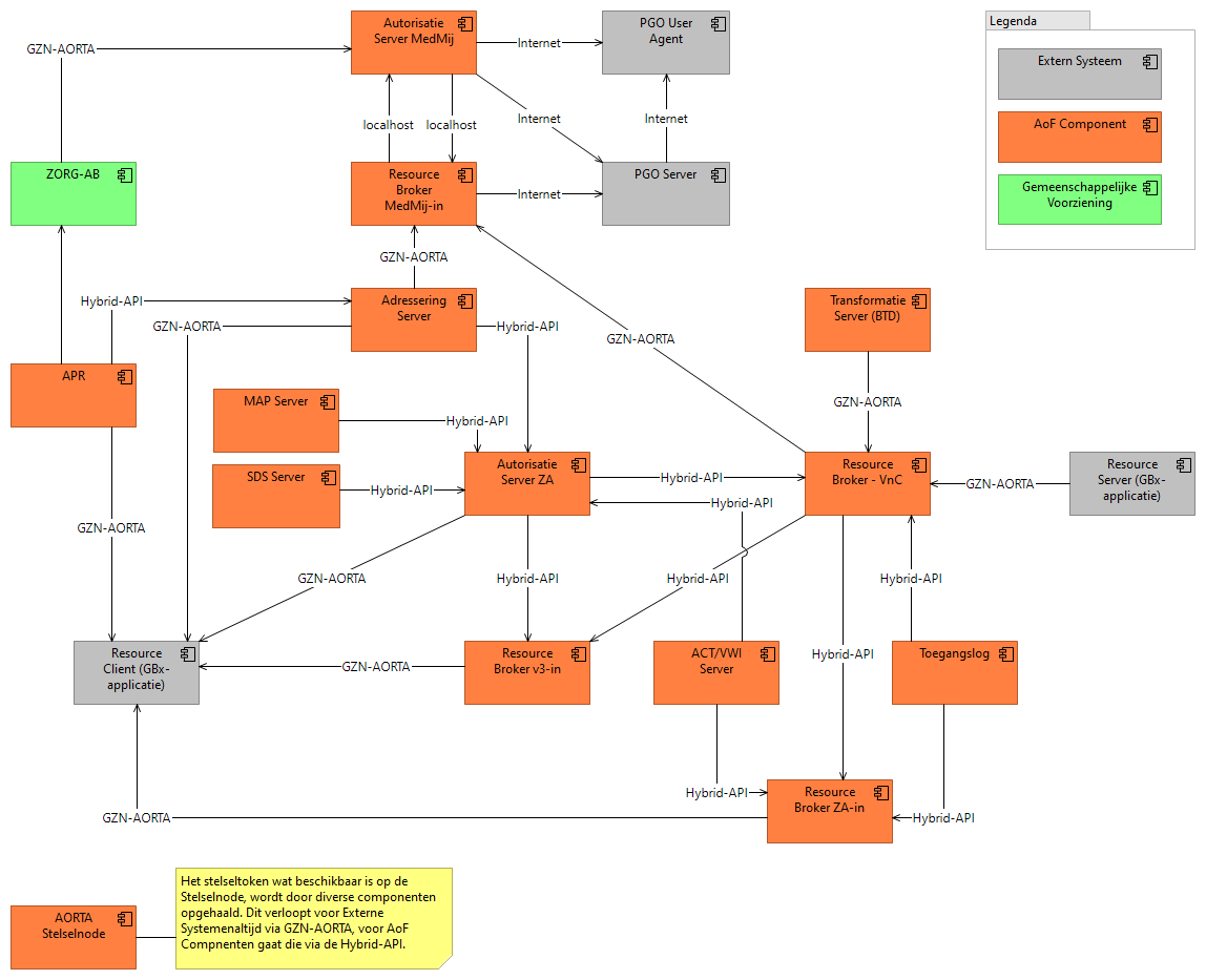
Componenten in AoF.2024.1

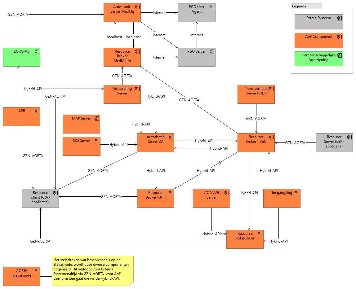
Componenten in AoF.2024.2

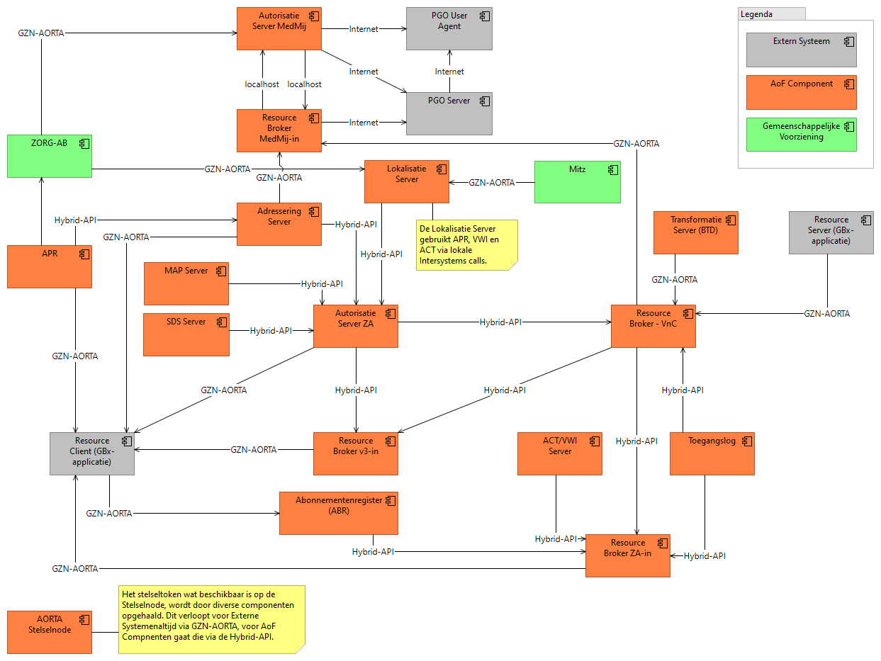
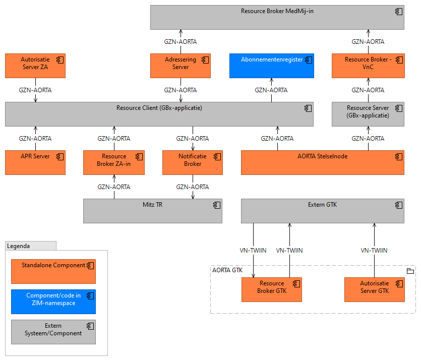
AoF infrastructuur - interne werking (Working Version)

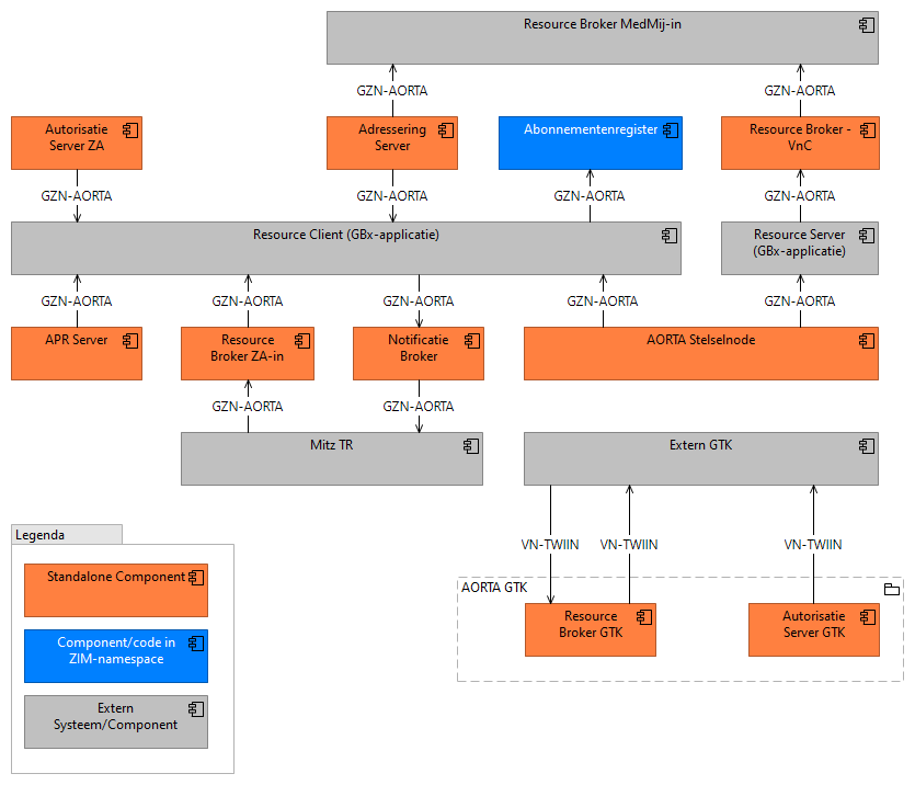
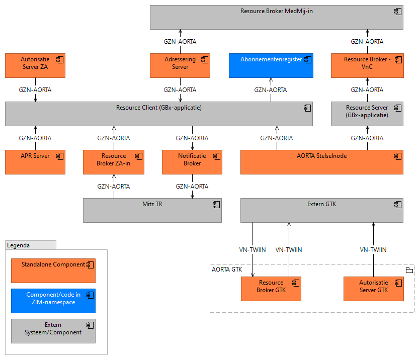
AoF infrastructuur - gebruik (Working Version)

AORTA Stelselnode en het applicatieregister
Bij uitwisselingen binnen het AORTA afsprakenstelsel is een groot aantal systemen (GBx-applicaties) en componenten betrokken. Welke GBx-applicaties deelnemen aan uitwisselingen is geregistreerd in de APR (applicatieregister) component. Welke centrale componenten deelnemen is geregistreerd in de AORTA Stelselnode. Informatie die is opgeslagen in het APR kan door GBx-applicaties worden opgehaald via ZORG-AB. Informatie die is opgeslagen in de AORTA Stelselnode wordt beschikbaar gesteld middels een, digitaal ondertekend, AORTA Stelseltoken.
De AORTA Stelselnode en het APR borgen dat uitwisseling in het AORTA afsprakenstelsel slechts kan plaatsvinden via vertrouwde en gekwalificeerde GBx-applicaties en componenten. Ze maken het bovendien mogelijk dat de set van componenten en GBx-applicaties zich dynamisch kan ontwikkelen, waarbij wel de beschikbaarheid, integriteit en vertrouwelijkheid van het gehele AORTA netwerk continu blijven geborgd.
Het AORTA Stelseltoken speelt een rol bij adressering van interacties aan centrale componenten (een interactie mag slechts worden gestart op een endpoint (URL) die is opgenomen in het stelseltoken). Het AORTA Stelseltoken speelt ook een rol bij de autorisatie van inkomende interacties. Wanneer bijvoorbeeld een FHIR-interactie wordt ontvangen door een Resource Server, dient de Resource Server te toetsen of het AORTA access_token dat deel uitmaakt van de interactie, wel mag worden gebruikt door de client van deze interactie, en of deze component, blijkens het AORTA Stelseltoken, mag acteren in de rol van Resource Broker VnC.
Gebruik van server certificaten
Onderstaande figuur toont een overzicht van welke server certificaten worden gebruikt voor TLS-verbindingen, ondertekenen van AORTA stelseltoken en ondertekenen van AORTA access_tokens.
