Systemen en Componenten
Componenten in AoF.2024.3
De ArchiMate figuren op deze pagina tonen een overzicht van alle betrokken systemen/componenten. De pijlen in de figuur drukken serving relationships uit. Bijvoorbeeld, PGO Server biedt diensten/interfaces aan PGO User Agent.
Omschrijving van de componenten (work-in-progress)
Resource Client
Een Resource Client is een GBx-applicatie. Een GBZ-applicatie kan zowel fungeren in de rol van Resource Server als in de rol van Resource Client. Een GBP-applicatie en een GBK-applicatie fungeren slechts in de rol van Resource Client.
Een Resource Client initieert interacties. Een Resource Server reageert op interacties die worden geïnitieerd middels een interface. Een Resource Client biedt zelf geen in principe geen interfaces. Uitzondering hierop zijn callback interfaces, bijvoorbeeld t.b.v. notificaties.
Resource Server
Een GBZ-applicatie kan zowel fungeren in de rol van Resource Server als in de rol van Resource Client. Een Resource Server reageert op interacties die worden geïnitieerd middels een interface. Een Resource Server initieert zelf geen interacties.
Adressering Server
De Adressering Server helpt bij het bepalen welke interacties en versies, uit een beoogde set, kunnen worden geïnitieerd bij een bepaalde Resource Server. Verder biedt de Adressering Server ook informatie over interacties die uitgevoerd kunnen worden. De Adressering Server houdt ook rekening met transformaties tussen informatiestandaarden die eventueel, op het pad tussen Resource Client en Resource Server, zouden kunnen worden uitgevoerd.
Tevens biedt de Adressering Server Resource Clients de mogelijkheid om informatie op te halen over interacties (bijvoorbeeld compatibele interacties, zodat Resource Clients bij zoekopdrachten in ZORG-AB rekening te kunnen met welke interacties doelsystemen kunnen ontvangen).
Autorisatie Server ZA
Autorisatie Server ZA toetst of een beoogde interactie vanuit een zorgaanbieder is toegestaan en geeft de benodigde AORTA access_tokens uit indien dit het geval is. Voor het verlenen van autorisatie maakt Autorisatie Server ZA gebruik van het MAP, de SDS en van een Lokalisatie Server, die toegang verschaft tot de Verwijsindex, het Actualiteitsregister en Mitz.
Resource Broker MedMij-in
Resource Broker MedMij-in vervult de rol van Resource Server, zoals beschreven in het MedMij afsprakenstelsel, en ontsluit hierbij, in samenwerking met Resource Broker VnC, AORTA Resource Servers van zorgaanbieders die diensten willen aanbieden op het MedMij netwerk.
Resource Broker ZA-in
Resource Broker ZA-in is voor AORTA Resource Clients de ingang om interacties te initiëren bij AORTA Resource Servers of bij Resource Broker componenten (bijv. ACT/VWI Server). Wanneer een interactie moet worden geïnitieerd bij een AORTA Resource Server, dan verloopt dit altijd via Resource Broker VnC.
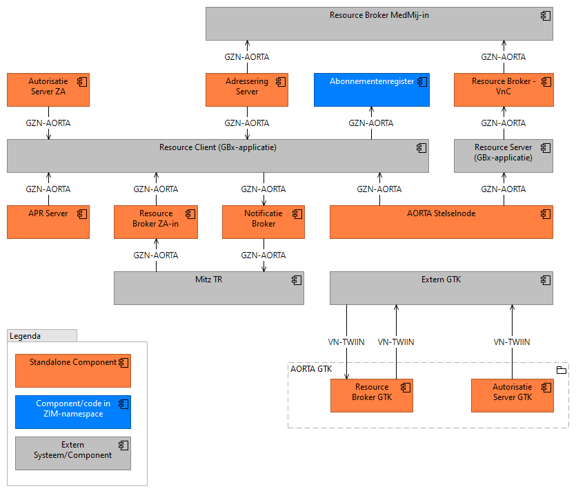
Interne view

View voor GBx-applicaties

AORTA Stelselnode en het applicatieregister
Bij uitwisselingen binnen het AORTA afsprakenstelsel is een groot aantal systemen (GBx-applicaties) en componenten betrokken. Welke GBx-applicaties deelnemen aan uitwisselingen is geregistreerd in de APR (applicatieregister) component. Welke centrale componenten deelnemen is geregistreerd in de AORTA Stelselnode. Informatie die is opgeslagen in het APR kan door GBx-applicaties worden opgehaald via ZORG-AB. Informatie die is opgeslagen in de AORTA Stelselnode wordt beschikbaar gesteld middels een, digitaal ondertekend, AORTA Stelseltoken.
De AORTA Stelselnode en het APR borgen dat uitwisseling in het AORTA afsprakenstelsel slechts kan plaatsvinden via vertrouwde en gekwalificeerde GBx-applicaties en componenten. Ze maken het bovendien mogelijk dat de set van componenten en GBx-applicaties zich dynamisch kan ontwikkelen, waarbij wel de beschikbaarheid, integriteit en vertrouwelijkheid van het gehele AORTA netwerk continu blijven geborgd.
Het AORTA Stelseltoken speelt een rol bij adressering van interacties aan centrale componenten (een interactie mag slechts worden gestart op een endpoint (URL) die is opgenomen in het stelseltoken). Het AORTA Stelseltoken speelt ook een rol bij de autorisatie van inkomende interacties. Wanneer bijvoorbeeld een FHIR-interactie wordt ontvangen door een Resource Server, dient de Resource Server te toetsen of het AORTA access_token dat deel uitmaakt van de interactie, wel mag worden gebruikt door de client van deze interactie, en of deze component, blijkens het AORTA Stelseltoken, mag acteren in de rol van Resource Broker VnC.
Gebruik van server certificaten
Onderstaande figuur toont een overzicht van welke server certificaten worden gebruikt voor TLS-verbindingen, ondertekenen van AORTA stelseltoken en ondertekenen van AORTA access_tokens.
