Use Cases Lokalisatie Server
Overzicht Lokalisatie Server
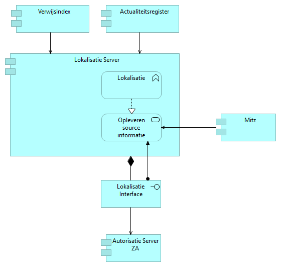
Onderstaande figuur toont een overzicht van de interfaces, services en functies van de Lokalisatie Server component.

De services zijn toegankelijk via een geboden interface en worden beschreven in de vorm van use cases. Een service wordt altijd vervult middels één of meerdere applicatiefuncties, bijvoorbeeld Lokalisatie.
Opleveren source informatie
Primaire actor | Autorisatie Server ZA |
|---|---|
Systeem | Lokalisatie |
Secundaire actor | Mitz, Verwijsindex, Actualiteitsregister |
Code | |
Realiseert Feature |
Pre-condities
Het systeem is slechts benaderbaar voor
|
Triggers
De primaire actor stuurt een request in
Main flow
Stap | Omschrijving | Uitkomst |
|---|---|---|
1 | Het systeem ontvangt een verzoek en start de verwerking. |
Gevraagd type content niet ondersteund statuscode 406 Not Acceptable |
Gehanteerd type content niet ondersteund statuscode 415 Unsupported Media Type | ||
Het systeem genereert de vereiste response en gaat verder met de exit stap van de main flow. | ||
2 | Het systeem toetst of het verzoek voldoet aan de interface specificatie. | Ongeldig verzoek statuscode 400 Bad Request |
Het systeem genereert de vereiste response en gaat verder met de exit stap van de main flow. | ||
3 | Ontvangen request bevat ID('s) van te bevragen source(s):
Het verkregen antwoord van Mitz geldt voor alle GBZ-applicaties van de aangeduide zorgaanbieder, die voor patiënt toestemming zijn gemigreerd naar Mitz. Indien Mitz antwoord met “deny” of met “indetermined”, dan krijgt consent de waarde ”Deny”. Voor eventueel niet-gemigreerde GBZ-applicaties (van de aangeduide zorgaanbieder) kan de toestemming niet worden vastgesteld (consent=”Unknown”). Het systeem bepaalt de juiste waarde van de consent voor elk van de gevraagde dataCategories. | Mitz migratie status kan niet worden vastgesteld statuscode 500 |
Status van toestemming in Mitz kan niet worden vastgesteld statuscode 500 | ||
Het systeem genereert de vereiste response en gaat verder met de exit stap van de main flow. | ||
4 | Ontvangen request bevat géén ID('s) van te bevragen source(s):
Het systeem voegt de verkregen informatie samen. Voor appID’s die zijn verkregen van Mitz krijgt consent de waarde “Permit”. Voor appID’s die zijn verkregen uit de VWI, en die niet zijn gemigreerd naar Mitz, krijgt consent de waarde “Unknown”. Het systeem bepaalt de juiste waarde van de consent voor elk van de gevraagde dataCategories. | VWI-bronnen kunnen niet worden bepaald statuscode 500 |
Mitz migratie status kan niet worden vastgesteld statuscode 500 | ||
Mitz-bronnen kunnen niet worden bepaald statuscode 500 | ||
Toets bij Actualiteitsregister kon niet worden uitgevoerd Het systeem logt deze gebeurtenis, en gaat verder met de verwerking. | ||
Het systeem genereert de vereiste response en gaat verder met de exit stap van de main flow. | ||
5 | De GBx-applicatie van de requester (geïdentificeerd door requester.applicationId) wordt, indien aanwezig, uit de verkregen informatie weggehaald. | |
6 <exit> | Het systeem retourneert een response naar de primaire actor. | Verwerking succesvol statuscode 200 OK |
Post-condities
Het systeem heeft het verzoek op de juiste wijze verwerkt en heeft een daarbij passende response geretourneerd. |
Het systeem heeft van het ontvangen request, de volgende attributen gelogd:
== Het systeem heeft voor ieder uitgaand request, dat bij het doorlopen van de use case werd verzonden, de volgende attributen gelogd:
|
Het systeem heeft van de geretourneerde response, de volgende attributen gelogd:
== Het systeem heeft voor iedere response, die bij het doorlopen van de use case werd ontvangen, de volgende attributen gelogd:
|