Use Cases Resource Client
Overzicht Resource Client
Een Resource Client is een GBx-applicatie. Een GBZ-applicatie kan zowel fungeren in de rol van Resource Server als in de rol van Resource Client. Een GBP-applicatie en een GBK-applicatie fungeren slechts in de rol van Resource Client.
Een Resource Client initieert interacties. Een Resource Server reageert op interacties die worden geïnitieerd middels een interface. Een Resource Client biedt zelf geen in principe geen interfaces. Uitzondering hierop zijn callback interfaces, bijvoorbeeld t.b.v. notificaties.
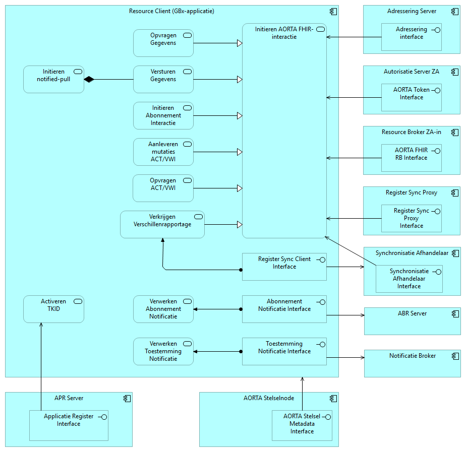
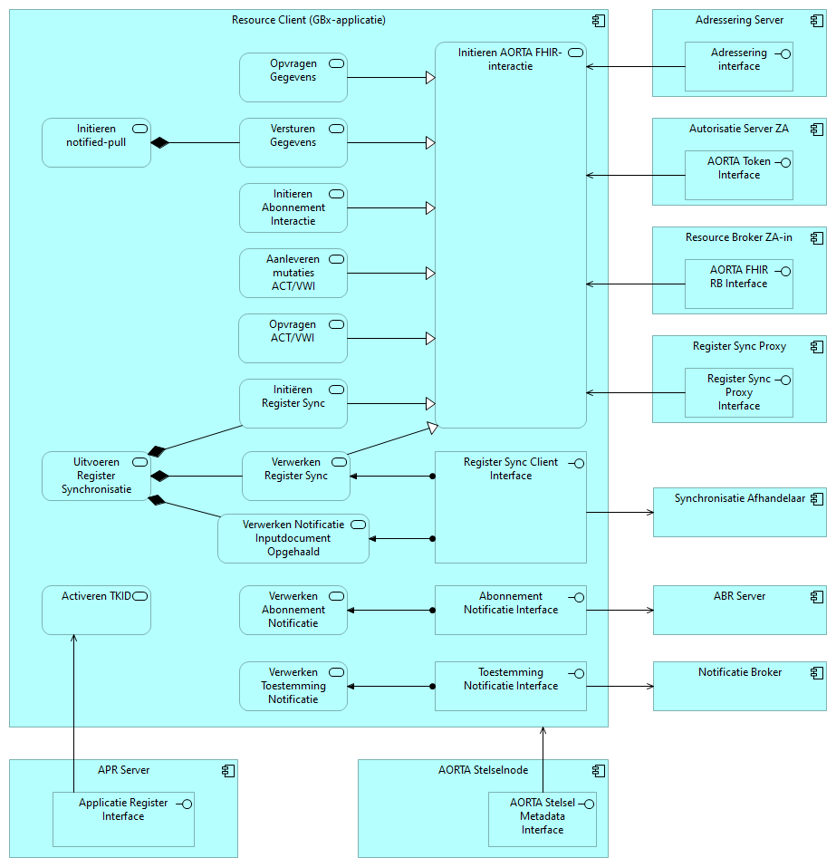
Onderstaande figuur toont een overzicht van de interfaces en services van de Resource Client.

Services zijn toegankelijk via interfaces en worden beschreven in de vorm van use cases. De Resource Client maakt gebruik van een aantal interfaces, in het bijzonder van de AORTA FHIR RB Interface.
Een aantal services maken gebruik van onderliggende services. Een dergelijk onderliggende service wordt dan beschreven in de vorm van een use case inclusion of als een use case extension.
Services behoren tot een bepaalde functie. Onderstaande figuur toont een overzicht van de services en functies van de Resource Client.

Generieke use cases
Activeren TKID
Primaire actor | GBx-beheerder |
|---|---|
Systeem | <GBx-systeemrol> |
Secundaire actor | Resource Broker APR |
Code |
Pre-condities
Het systeem is aangesloten op de secundaire actor(en). |
De kwalificaties van de Resource Client/Server zijn reeds geaccepteerd door VZVZ en zijn ook geregistreerd in de secundaire actor. |
De primaire actor beschikt over de juiste TKID's (ID's die zijn uitgereikt n.a.v. acceptatie van succesvol doorlopen kwalificaties) van alle te activeren AORTA systeemrollen. |
Het systeem beschikt over een voldoende actueel AORTA Stelseltoken die het via de AORTA Stelsel Metadata Interface heeft verkregen. |
Triggers
De primaire actor wil één of meerdere TKID's activeren.
Main flow
Stap | Omschrijving | Uitkomst |
|---|---|---|
1 | De primaire actor kiest de optie om één of meerdere TKID's te activeren voor een bepaalde resource server. | |
2 | Het systeem activeert één of meerdere TKID’s middels de Applicatie Register Interface. | |
3 <exit> | Het systeem ontvangt en verwerkt een response. |
Post-condities
Postconditie bij succes:
Post-conditie bij falen:
|
Het systeem heeft van het verzonden request, de volgende attributen gelogd:
|
Het systeem heeft van de ontvangen response, de volgende attributen gelogd:
|
Initieren AORTA FHIR-interactie
Primaire actor | Gebruiker of Time |
|---|---|
Systeem | <GBx-systeemrol> |
Secundaire actor | Resource Broker ZA-in, Autorisatie Server ZA, Adressering Server |
Code |
Pre-condities
Het systeem is aangesloten op de secundaire actor(en). |
Het systeem beschikt over een voldoende actueel AORTA Stelseltoken die het via de AORTA Stelsel Metadata Interface heeft verkregen. |
Triggers
De primaire actor wil gegevens opvragen of versturen.
Main flow
Stap | Omschrijving | Uitkomst |
|---|---|---|
1 | Optioneel: het systeem vraagt routeringsinformatie op middels de Routing Info Interface. | |
2 | Het systeem verkrijgt autorisatie middels de AORTA Token Exchange Interface. | |
3 | Het systeem initieert een FHIR-interactie middels de AORTA FHIR Resource Broker Interface. Bij instance level interacties, bijv. een FHIR-read, dient het systeem het appID van de Resource Server (GBZ-applicatie of Resource Broker GTK) toe te voegen aan de URL. Het juiste appID kan zijn verkregen in stap 1 van de use case, maar kan ook zijn opgenomen in een query_string binnen een Notified-Pull Task. | |
4 <exit> | Het systeem ontvangt en verwerkt een response. |
Bij het opvragen van gegevens zijn ook de generieke, d.w.z. niet HL7v3-specifieke, eisen van toepassing die gelden voor een Patiëntgegevens raadplegend systeem, zoals gespecificeerd in het PvE Infrastructurele Systeemrollen.
Bij het versturen van gegevens zijn ook de generieke, d.w.z. niet HL7v3-specifieke, eisen van toepassing die gelden voor een Gegevens versturend systeem, zoals gespecificeerd in het PvE Infrastructurele Systeemrollen.
Post-condities
De response is correct verwerkt in het systeem. |
Het systeem heeft van het verzonden request, de volgende attributen gelogd:
|
Het systeem heeft van de ontvangen response, de volgende attributen gelogd:
|
Initiëren notified-pull
Primaire actor | Gebruiker of Time |
|---|---|
Systeem | <GBx-systeemrol> |
Secundaire actor | Adressering Server |
Code |
Pre-condities
Het systeem is aangesloten op de secundaire actor(en). |
Het systeem beschikt over een voldoende actueel AORTA Stelseltoken die het via de AORTA Stelsel Metadata Interface heeft verkregen. |
Triggers
De primaire actor wil een notified-pull initieren.
Main flow
Stap | Omschrijving | Uitkomst |
|---|---|---|
1 | Optioneel: het systeem vraagt routeringsinformatie op middels de Routing Info Interface. | |
2 | Het systeem genereert een AORTA consent_token. | |
3 <exit> | Het systeem creëert, t.b.v. de uitvoering van een notified-pull, een AORTA Task, middels de use case Initieren AORTA-FHIR-interactie. |
Post-condities
De response is correct verwerkt in het systeem. |
Het systeem heeft van het verzonden request, de volgende attributen gelogd:
|
Het systeem heeft van de ontvangen response, de volgende attributen gelogd:
|
ACT/VWI use cases
Aanleveren mutaties ACT/VWI
Primaire actor | Gebruiker of Time |
|---|---|
Systeem | <GBx-systeemrol> |
Secundaire actor | Resource Broker ZA-in |
Code |
Pre-condities
Het systeem is aangesloten op de secundaire actor(en). |
Het systeem beschikt over de juiste kwalificaties om deze use case te mogen uitvoeren. |
Het systeem beschikt over een voldoende actueel AORTA Stelseltoken die het via de AORTA Stelsel Metadata Interface heeft verkregen. |
Triggers
De primaire actor wil het actualiteitsregister of de verwijsindex bijwerken.
Main flow
Stap | Omschrijving | Uitkomst |
|---|---|---|
1 | De primaire actor kiest de optie om haar ACT/VWI registratie bij te werken. | |
2 | Het systeem verkrijgt autorisatie middels de AORTA Token Exchange Interface. Deze interactie mag worden uitgevoerd op vertrouwensniveau “Laag” (of hoger). Zie ook de “toelichting vertrouwensniveaus”. De contextcode die moet worden meegegeven in de scope van het token exchange request is altijd “VWIMGT”, ongeacht welke gegevens worden aangemeld of afgemeld. | |
3 | Het systeem maakt, wijzigt of verwijdert, via de AORTA FHIR Resource Broker Interface, één of meerdere ACT/VWI entries, inhoudelijk op de wijze zoals beschreven in de Actualiteitsregister Interface. | |
4 <exit> | Het systeem ontvangt en verwerkt een response. |
Post-condities
De response is correct verwerkt in het systeem. |
Het systeem heeft van het verzonden request, de volgende attributen gelogd:
|
Het systeem heeft van de ontvangen response, de volgende attributen gelogd:
|
Opvragen ACT/VWI
Primaire actor | Gebruiker of Time |
|---|---|
Systeem | <GBx-systeemrol> |
Secundaire actor | Resource Broker ZA-in |
Code |
Pre-condities
Het systeem is aangesloten op de secundaire actor(en). |
Het systeem beschikt over de juiste kwalificaties om deze use case te mogen uitvoeren. |
Het systeem beschikt over een voldoende actueel AORTA Stelseltoken die het via de AORTA Stelsel Metadata Interface heeft verkregen. |
Triggers
De primaire actor wil het actualiteitsregister of de verwijsindex raadplegen.
Main flow
Stap | Omschrijving | Uitkomst |
|---|---|---|
1 | De primaire actor kiest de optie om te zoeken in haar ACT/VWI registratie. | |
2 | Het systeem verkrijgt autorisatie middels de AORTA Token Exchange Interface. Deze interactie mag worden uitgevoerd op vertrouwensniveau “Midden” (of hoger). Zie ook de “toelichting vertrouwensniveaus”. De contextcode die moet worden meegegeven in de scope van het token exchange request is, voor patiënten die opvragen via het GBP, gelijk aan “PATVWI”. | |
3 | Het systeem vraagt, via de AORTA FHIR Resource Broker Interface, ACT/VWI entries op, inhoudelijk op de wijze zoals beschreven in de Actualiteitsregister Interface. | |
4 <exit> | Het systeem ontvangt en verwerkt een response. |
Post-condities
De response is correct verwerkt in het systeem. |
Het systeem heeft van het verzonden request, de volgende attributen gelogd:
|
Het systeem heeft van de ontvangen response, de volgende attributen gelogd:
|
Abonneren use cases
Initieren Abonnement Interactie
Primaire actor | Gebruiker |
|---|---|
Systeem | <GBx-systeemrol> |
Secundaire actor | Zie use case extensions |
Code |
Pre-condities
Het systeem is aangesloten op de secundaire actor(en). |
Het systeem beschikt over de juiste kwalificaties om deze use case te mogen uitvoeren. |
Het systeem beschikt over een voldoende actueel AORTA Stelseltoken die het via de AORTA Stelsel Metadata Interface heeft verkregen. |
Triggers
De primaire actor wil een interactie initieren m.b.t. het Abonnement Register.
Main flow
Stap | Omschrijving | Uitkomst |
|---|---|---|
1 | Het systeem
dit verloopt middels de use case Initieren AORTA-FHIR-interactie, en inhoudelijk op de wijze zoals beschreven in de Abonnement Interface. Deze interactie mag worden uitgevoerd op vertrouwensniveau “Midden” (of hoger). Zie ook de “toelichting vertrouwensniveaus”. De contextcode die moet worden meegegeven in de scope van het token exchange request is voor
|
Post-condities
De response is correct verwerkt in het systeem. |
Het systeem heeft van het verzonden request, de volgende attributen gelogd:
|
Het systeem heeft van de ontvangen response, de volgende attributen gelogd:
|
Verwerken Abonnement Notificatie
Primaire actor | ABR Server |
|---|---|
Systeem | <GBx-systeemrol> |
Code |
Pre-condities
Het systeem is aangesloten op de secundaire actor(en). |
Het systeem beschikt over de juiste kwalificaties om deze use case te mogen uitvoeren. |
Main flow
Stap | Omschrijving | Uitkomst |
|---|---|---|
1 | Het systeem ontvangt een notificatie | |
2 | Het systeem verwerkt de notificatie. | Ongeldig verzoek statuscode 400 Bad Request |
3 <exit> | Het systeem retourneert een response naar de primaire actor. | Verwerking succesvol statuscode 200 OK |
Post-condities
Het systeem heeft van het ontvangen request, de volgende attributen gelogd:
|
Het systeem heeft van de geretourneerde response, de volgende attributen gelogd:
|
Register synchronisatie use cases
Om een register synchronisatie uit te voeren heeft de GBx-beheerder een verschillenrapportage nodig.
Verkrijgen Verschillenrapportage
Primaire actor | GBx-beheerder |
|---|---|
Systeem | <GBx-systeemrol> |
Secundaire actor | Resource Broker ZA-in, Synchronisatie Afhandelaar |
Code | |
Realiseert Feature | GetInputDocument, DocumentPickUpNotification, RequestDocumentPickUp |
Pre-condities
Het systeem is aangesloten op de secundaire actor(en). |
Het systeem beschikt over de juiste kwalificaties om deze use case te mogen uitvoeren. |
Het systeem beschikt over een voldoende actueel AORTA Stelseltoken die het via de AORTA Stelsel Metadata Interface heeft verkregen. |
Triggers
De primaire actor wil een register synchronisatie uitvoeren.
Main flow
Deze use case flow bestaat uit 6 opeenvolgende interacties met ieder een verzoek en respons.
Na iedere interactie geldt dat het systeem, voor de betreffende interactie, moet voldoen aan de gespecificeerde post-condities m.b.t. logging.
1. Aanvragen verschillenrapportage
Stap | Omschrijving | Uitkomst |
|---|---|---|
1.1 | De primaire actor kiest ervoor om een register synchronisatie aan te vragen. | |
1.2 | Het systeem heeft het op te halen register synchronisatie Inputbestand gereed via de Feature GetInputDocument, en houdt deze beschikbaar gedurende de datum/tijd aangegeven in het verzoek. Het register synchronisatie inputbestand voldoet aan Formaat Inputbestand Register Synchronisatie. | |
1.3 | Het systeem verkrijgt autorisatie middels de AORTA Token Exchange Interface. Deze interactie mag worden uitgevoerd op vertrouwensniveau “Laag” (of hoger). Zie ook de “toelichting vertrouwensniveaus”. De contextcode die moet worden meegegeven in de scope van het token exchange request is altijd | |
1.4 | Het systeem verzendt via de AORTA FHIR Resource Broker Interface, een aanvraag voor een register synchronisatie, inhoudelijk op de wijze zoals beschreven in de Feature RequestDocumentPickup (Proxy). Het Type-register-sync wordt gevuld met het AORTA register die gesynchroniseerd dient te worden (bijv. VWI, ACT of ABR). | |
1.4 <exit> | Het systeem ontvangt en verwerkt een response. Indien een foutmelding was ontvangen beeindigd het systeem de flow. In alle andere gevallen gaat het systeem door naar stap 2.1. |
2. Uitwisselen inputbestand
Stap | Omschrijving | Uitkomst |
|---|---|---|
2.1 | Het systeem wacht op het asynchrone ophalen van het Inputbestand volgens de Feature GetInputDocument. Indien de beschikbaarhaarheids periode van het inputbestand (Document-beschikbaar-tot van de RequestDocumentPickup in stap 1.4) verstreken is, beeindigd de flow. | Beschikbaarheids periode verstreken Eindigd de flow |
2.2 | Het systeem ontvangt een verzoek en start de verwerking. | |
2.3 | Het systeem toetst of het verzoek voldoet aan de interface specificatie. | Verwerking succesvol statuscode 200 OK |
Ongeldig verzoek statuscode 400 Bad Request | ||
URL onbereikbaar statuscode 401 Unauthorized | ||
Bestand is al verwijderd statuscode 404 Not Found | ||
Het systeem genereert de vereiste response en gaat verder met exit stap van de 2e interactie. | ||
2.4 <exit> | Het systeem retourneert een response naar de primaire actor. Het systeem gaat door naar stap 3.1. |
3. Melden inputbestand opgehaald
Stap | Omschrijving | Uitkomst |
|---|---|---|
3.1 | Het systeem wacht op een notificatie volgens de Feature DocumentPickupNotification (Client) over de status van het opgehaalde inputbestand. Indien een periode van 3 dagen verstreken is sinds stap 2.4 beindigd het systeem de flow. | Time Out Eindigd de flow |
3.2 | Het systeem ontvangt een verzoek en start de verwerking. | |
3.3 | Het systeem toetst of het verzoek voldoet aan de interface specificatie. | Verwerking succesvol statuscode 200 OK |
Ongeldig verzoek statuscode 400 Bad Request | ||
Het systeem genereert de vereiste response en gaat verder met exit stap van de 3e interactie. | ||
3.4 | Het systeem toetst of de Referentie-gerelateerde-RequestDocumentPickup gelijk is aan de Verzoek-id van de RequestDocumentPickup uit stap 1.3). | Onbekende Register Sync Notificatie statuscode 400 Bad Request |
Het systeem genereert de vereiste response en gaat verder met exit stap van de 3e interactie. | ||
3.5 <exit> | Het systeem retourneert een response naar de primaire actor. Indien een foutmelding (zie Toetsing RequestDocumentPickup en Toesting Inputbestand) was ontvangen beëindigd het systeem de flow. In alle andere gevallen gaat het systeem door naar stap 4.1. |
4. Melden verschillenrapportage gereed
Stap | Omschrijving | Uitkomst |
|---|---|---|
4.1 | Het systeem wacht op een notificatie volgens de Feature RequestDocumentPickup (Client), welke aangeeft dat de verschillenrapportage gereed is om op te halen. Indien een periode van 3 dagen verstreken is sinds stap 3.5 beindigd het systeem de flow. | Time Out Eindigd de flow |
4.2 | Het systeem ontvangt een verzoek en start de verwerking. | |
4.3 | Het systeem toetst of het verzoek voldoet aan de interface specificatie. | Verwerking succesvol statuscode 200 OK |
Ongeldig verzoek statuscode 400 Bad Request | ||
Het systeem genereert de vereiste response en gaat verder met exit stap van de 4e interactie. | ||
4.4 <exit> | Het systeem retourneert een response naar de primaire actor. | |
4.5 | Het systeem voert een inhoudelijke toets uit op het ontvangen RequestDocumentPickup zoals omschreven in de sectie Toetsing RequestDocumentPickup Als er geen inhoudelijke fout is geconstateerd wordt gaat het systeem door met stap 5.1. Indien er een fout is gevonden gaat het systeem door met stap 6.1 met de geconstateerde foutcode. |
5. Uitwisselen verschillenrapportage
Stap | Omschrijving | Uitkomst |
|---|---|---|
5.1 | Het systeem haalt het verschillenrapportage op, m.b.v. Feature GetVerschillenrapportage. Het verschllenrapportage voldoet aan het Formaat Verschillenrapportage Register Synchronisatie. | |
5.2 <exit> | Het systeem ontvangt en verwerkt een response. | |
5.3 | Het systeem voert een inhoudelijke toets uit op het opgehaalde document zoals omschreven in de sectie Toetsing Verschillenrapportage. Het systeem gaat door met stap 6.1. Indien er een fout is geconstateerd wordt de geconstateerde foutcode meegenomen. |
6. Melden verschillenrapportage opgehaald
Stap | Omschrijving | Uitkomst |
|---|---|---|
6.1 | Het systeem verkrijgt autorisatie middels de AORTA Token Exchange Interface. Deze interactie mag worden uitgevoerd op vertrouwensniveau “Laag” (of hoger). Zie ook de “toelichting vertrouwensniveaus”. De contextcode die moet worden meegegeven in de scope van het token exchange request is altijd | |
6.2 | De te verzenden notificatie wordt opgesteld volgens het DocumentPickupNotification datamodel Indien een foutcode is meegenomen vanuit stap 4.5 of 5.3. wordt de notificatie-status gevuld met | |
6.3 | Het systeem verzendt via de AORTA FHIR Resource Broker Interface, een notificatie over de status van het ophalen van de verschillenrapportage, inhoudelijk op de wijze zoals beschreven in DocumentPickupNotifcation (Proxy). | |
6.4 <exit> | Het systeem ontvangt en verwerkt een response. |
|
Post-condities
Deze post-condities gelden na het doorlopen van alle interacties in deze flow. De stappen waarvoor dit geldt wordt expliciet genoemd.
De response is correct verwerkt in het systeem. |
Het systeem verwerkt de verschillenrapportage. Alle opgenomen verschillen worden verwerkt zoals gespecifideerd in verwerken verschillen. |
Het systeem heeft van het verzonden request, de volgende attributen gelogd:
Aanvullend daarop heeft het systeem van het verzonden request de volgende attributen gelogd (indien aanwezig):
|
Het systeem heeft van de ontvangen response, de volgende attributen gelogd:
Aanvullend daarop heeft het systeem van het verzonden request de volgende attributen gelogd (indien aanwezig):
|
Formaat inputbestand register synchronisatie
Het inputbestand bevat de gegevens die nodig zijn om alle registraties te identificeren. Tijdens transport is het bestand gecomprimeerd met gzip. Het inputbestand is een csv bestand. Dit betekent dat er per verwijzing één regel wordt gebruikt en de regel wordt beëindigd met een CR/LF (US-ASCII 13,10). Alle onderstaande attributen worden van elkaar gescheiden door een komma (“,”). De volgorde van de attributen geeft de volgorde van de gegevens in de csv.
Afhankelijk van het te synchroniseren register (VWI, ACT, of ABR) zijn er verschillende eisen voor het inputbestand. Afhankelijk van het Type-register-sync uit de RequestDocumentPickup gelden de register specifieke eisen voor het inputbestand zoals hieronder beschreven.
Inputbestand VWI en ACT synchronisatie
Het inputbestand voor een VWI synchronisatie en een ACT synchronisatie zijn identiek:
Attribuut | Cardinaliteit | Formaat |
|---|---|---|
Patiënt-id | 1..1 | BSN van patiënt. Dit is een waarde uit het CodeSysteem 2.16.840.1.113883.2.4.6.3. |
Gegevenssoort-of-bouwsteentype | 1..1 | Dit is een waarde uit het CodeSysteem
|
Bijwerktijd-in-lokale-administratie | 1..1 | Timestamp, in het formaat YYYYMMDDHHMMSS. |
Applicatie-id | 1..1 | Het applicatie-id van het GBx-applicatie. Dit is een waarde uit het CodeSysteem 2.16.840.1.113883.2.4.6.6. |
Zorgaanbieder-id | 1..1 | Het UZI-registerabonneenummer (URA) van de |
Inputbestand ABR synchronisatie
Voor onderstaande attribuut #1 tot en met #8 in het inputbestand voor de ABR synchronisatie geldt dat er middels een oid wordt aangegeven met welke systeem het attribuut is gevuld. Daarmee heeft elk attribuut twee waardes in de csv (CodeSysteem en Code). Voor deze atributen geldt een default CodeSysteem. Indien deze wordt gebruikt kan het CodeSysteem veld leeg gelaten worden.
# | Attribuut | Cardinaliteit | Formaat |
|---|---|---|---|
1 | Abonnee-applicatie-id | 1..1 | Het applicatie-id van de GBx-applicatie. Default CodeSysteem: 2.16.840.1.113883.2.4.6.6 |
2 | Abonnee-organisatie-ID | 1..1 | Het UZI-registerabonneenummer (URA, CodeSysteem: 2.16.528.1.1007.3.3) of Organisatie ID (CodeSysteem: 2.16.840.1.113883.2.4.3.11.25) van de De URA in het bestand dient uit 8 cijfers te bestaan en dient indien nodig met voorloopnullen te worden aangevuld. Default CodeSysteem: 2.16.528.1.1007.3.3 |
3 | Abonnement-id | 1..1 | Uniek ID van het abonnement. Default CodeSysteem: 2.16.840.1.113883.2.4.3.33.1.4.1.249.6 |
4 | Gebeurtenis-type | 1..1 | Het type gebeurtenis, waarop het abonnement is genomen, een van de volgende codes:
Default CodeSysteem: 2.16.840.1.113883.2.4.3.11.12 |
5 | Gebeurtenis-subtype | 1..1 | Gegevenssoort (CodeSysteem: 2.16.840.1.113883.2.4.15.4) of contextcode (CodeSysteem: 2.16.840.1.113883.2.4.3.111.15.1) van de betreffende entry. Default CodeSysteem: 2.16.840.1.113883.2.4.15.4 |
6 | Gebeurtenis-subject | 1..1 | BSN van patiënt. Default CodeSysteem: 2.16.840.1.113883.2.4.6.3 |
7 | Aanvrager-id | 0..1 | Indien aanwezig, gevuld met de BSN van de patiënt (abonnee) Default CodeSysteem: 2.16.528.1.1007.3.1 |
8 | Aanvrager-functie | 1..1 | Indien aanwezig, gevuld met de rolcode abonnee (UZI-rolcode) Default CodeSysteem: 2.16.840.1.113883.2.4.15.111 |
9 | Gebeurtenis-einddatum | 1..1 | Timestamp in het formaat YYYYMMDDHHMMSS, welke gelijk is aan de einddatum van het abonnement. |
Formaat verschillenrapportage register synchronisatie
De verschillenrapportage bevat de gegevens die nodig zijn om alle verwijzingen te identificeren en te groeperen. Tijdens transport is het bestand gecomprimeerd met gzip. De verschillenrapportage is een csv bestand. Dit betekent dat er per verwijzing een regel wordt gebruikt en de regel wordt beëindigd met een CR/LF (US-ASCII 13,10). Alle onderstaande attributen worden van elkaar gescheiden door een komma (“,”). Elke registratie in het betreffende AORTA register welke afwijkt van het inputbestand wordt in de verschillenrapportage opgenomen als een regel. De volgorde van de attributen geeft de volgorde van de gegevens in de csv. Merk op, De regel bevat alle attributen uit het inputbestand (Zie Formaat inputbestand register synchronisatie) en is aangevuld met het volgende attribuut:
Attribuut | Cardinaliteit | Formaat |
|---|---|---|
Categorie | 1..1 | Indien de vergelijking succesvol was bevat deze categorie een van de volgende codes:
Indien een entry uit het inputbestand niet succesvol kan worden vergeleken bevat deze de volgende code:
|
Verwerken verschillen
De verschillenrapportage bevat een verzameling met alle door de GBx-applicatie opgestuurde entries in het register, en alle entries in het AORTA register. Per entry wordt met de Categorie aangegeven wat de status van deze registratie is. Afhankelijk van de Categorie moeten bepaalde controles worden uitgevoerd.
Afhankelijk van het te synchroniseren register (VWI, ACT of ABR) gelden er verschillende eisen over hoe de entries uit de verschillenrapportage moet worden verwerkt. Deze zijn hieronder gespecificeerd.
Verwerken verschillen VWI synchronisatie
KEY204
Deze verwijzing is aanwezig in het inputbestand maar niet aanwezig in de VWI.
Is er lokaal opt-in geregistreerd voor deze verwijzing?
Ja: Stuur deze lokale verwijzing op mbv de Aanleveren mutaties ACT/VWI use case.
Nee: Verwijder de verwijzing lokaal.
KEY205
Deze verwijzing is aanwezig in de VWI maar niet aanwezig in het inputbestand.
Is er lokaal opt-in geregistreerd voor deze verwijzing?
Ja: Is de lokale bijwerktijd van de verwijzing later dan de Document- beschikbaar-vanaf van de initiele RequestDocumentPickup?
Ja: Stuur deze verwijzing op mbv de Aanleveren mutaties ACT/VWI use case.
Nee: Creëer de verwijzing lokaal en stuur deze op mbv de Aanleveren mutaties ACT/VWI use case. Dit zorgt ervoor dat de bijwerktijd op in de VWI later komt te staan dan de bijwerktijd lokaal in de GBx-applicatie.
Nee: Meld de verwijzing af mbv de Aanleveren mutaties ACT/VWI use case. Gebruik de gegevens uit de verschillenrapportage.
KEY206
Deze verwijzing is aanwezig in het inputbestand en in de VWI. Echter de bijwerktijd van deze verwijzing in de VWI is eerder dan de bijwerktijd gemeld in het inputbestand. Deze verwijzing moet door de GBx-applicatie worden bijgewerkt in de VWI mbv de Aanleveren mutaties ACT/VWI use case
SYN105
Deze verwijzing mist een attribuut in het inputbestand. Er moet in de GBx-applicatie worden gecontroleerd waarom een van de verplichte attributen (zie Formaat inputbestand VWI synchronisatie) niet is meegenomen in het inputbestand.
Verwerken verschillen ACT synchronisatie
KEY204
Deze verwijzing is aanwezig in het inputbestand maar niet aanwezig in de ACT. Deze lokale entry moet worden aangeleverd mbv de Aanleveren mutaties ACT/VWI use case.
KEY205
Deze verwijzing is aanwezig in de ACT maar niet aanwezig in het inputbestand. Deze entry moet worden verwijderd mbv de Aanleveren mutaties ACT/VWI use case. Gebruik de gegevens uit de verschillenrapportage.
KEY206
Deze entry is aanwezig in het inputbestand en in de ACT. Echter de bijwerktijd van deze entry in de ACT is eerder dan de bijwerktijd gemeld in het inputbestand. Deze entry moet door de XIS worden bijgewerkt mbv de Aanleveren mutaties ACT/VWI use case.
SYN105
Deze entry mist een attribuut in het inputbestand. Er moet in de GBx-applicatie worden gecontroleerd waarom een van de verplichte attributen (zie Formaat inputbestand ACT synchronisatie) niet is meegenomen in het inputbestand.
Verwerken verschillen ABR synchronisatie
KEY204
Deze entry is aanwezig in het inputbestand maar niet aanwezig in de ABR. Deze lokale entry moet worden aangeleverd mbv de Opleveren Abonnementen use case.
KEY205
Deze entry is aanwezig in de ABR maar niet aanwezig in het inputbestand. Dit abonnement moet worden verwijderd mbv de Verwerken Abonnement Beëindigen use case. Gebruik de gegevens uit de verschillenrapportage.
KEY206
Deze entry is aanwezig in het inputbestand en in de ABR. Echter er is een afwijking tussen de twee. Deze afwijking moet worden geanalyseerd door de GBx-applicatie beheerder en gepaste actie moet worden ondernomen om deze afwijking te corrigeren. Bijvoorbeeld, de entry in de ABR kan worden bijgewerkt (mbv de Verwerken Abonnement Mutatie use case) of de lokale entry kan worden bijgewerkt.
SYN105
Deze entry mist een attribuut in het inputbestand. Er moet in de GBx-applicatie worden gecontroleerd waarom een van de verplichte attributen (zie Formaat inputbestand ABR synchronisatie) niet is meegenomen in het inputbestand.
Toetsing RequestDocumentPickup
Het systeem toetst:
Of het ontvangen Document-url geldig is. Als deze niet geldig is wordt de foutcode
SYN102geregisteerd voor de te verzenden DocumentPickupNotification.Of de Document-url niet eerder is ontvangen. Als deze eerder is ontvangen is wordt de foutcode
ALREADYUSEDDOCUMENTIDgeregisteerd voor de te verzenden DocumentPickupNotification.Of de Document-id bekend is. Als deze niet bekend is wordt de foutcode
UNKNOWNDOCUMENTIDgeregisteerd voor de te verzenden DocumentPickupNotification.Of het Document-type ondersteund is. Als deze niet ondersteund is wordt de foutcode
SYN103geregisteerd voor de te verzendenDocumentPickupNotification .
Toetsing Verschillenrapportage
Het systeem toetst:
Of het document succesvol is opgehaald. Als de URL onbereikbaar is en een HTTP 401 fout is gestuurd wordt de foutcode
NATgeregistreerd voor de te verzenden DocumentPickupNotification. Als het bestand niet beschikbaar was en een HTTP 404 fout is gestuurd worde de foutcodeDOCUMENTNOTFOUNDgeregistreerd voor de te verzenden DocumentPickupNotification.
Of het document een Applicatie-id of een Zorgaanbieder-id bevat. Als dit niet het geval is wordt de foutcode
NS101geregistreerd voor de te verzenden DocumentPickupNotification.Of de Zorgaanbieder-id (URA) in het document overeenkomt met die van de secundaire actor. Als dit niet het geval is wordt de foutcode
INVALCERTgeregistreerd voor de te verzenden DocumentPickupNotification.Of de Applicatie-id in het document onder de URA valt van de secundaire actor. Als dit niet het geval is wordt de foutcode
SYN102geregistreerd voor de te verzenden DocumentPickupNotification.Of het document de juiste syntax bevat. Als dit niet het geval is wordt de foutcode
SYN105geregistreerd voor de te verzenden DocumentPickupNotification.
Mitz use cases
Verwerken Toestemming Notificatie
Primaire actor | Notificatie Broker |
|---|---|
Systeem | <GBx-systeemrol> |
Code |
Pre-condities
Het systeem is aangesloten op de secundaire actor(en). |
Het systeem beschikt over de juiste kwalificaties om deze use case te mogen uitvoeren. |
Main flow
Stap | Omschrijving | Uitkomst |
|---|---|---|
1 | Het systeem ontvangt een notificatie | |
2 <exit> | Het systeem retourneert een response naar de primaire actor. | Verwerking succesvol statuscode 200 OK |
Post-condities
Het systeem heeft van het ontvangen request, de volgende attributen gelogd:
|
Het systeem heeft van de geretourneerde response, de volgende attributen gelogd:
|