Use Cases Resource Broker VnC
Overzicht Resource Broker VnC
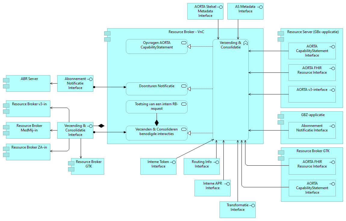
Onderstaande figuur toont een overzicht van de interfaces, services en functies van de Resource Broker VnC component. Resource Broker VnC is verantwoordelijk voor initiatie van interacties bij AORTA Resource Servers. Resource Broker VnC handelt altijd op verzoek van een Resource Broker *-in component (bijv. RB ZA-in of RB MedMij-in).

De services zijn toegankelijk via een geboden interface en worden beschreven in de vorm van use cases. Een service wordt altijd vervult middels één of meerdere applicatiefuncties, bijvoorbeeld Verzending & Consolidatie. De RB VnC component maakt zelf ook gebruik van een aantal interfaces, bijvoorbeeld van de AORTA FHIR Resource Interface.
Opvragen AORTA CapabilityStatement
Primaire actor | AORTA-beheerder |
|---|---|
Systeem | Verzending & Consolidatie (beheertool) |
Secundaire actor | Resource Server, Resource Broker GTK |
Code |
Pre-condities
De secundaire actor is aangesloten op het systeem. |
Triggers
De primaire actor wil de operationele status van een secundaire actor toetsen.
Main flow
Stap | Omschrijving | Uitzondering(en) |
|---|---|---|
1 | De primaire actor kiest de optie om de operationele status van een secundaire actor te toetsen. | |
2 | Indien de secundaire actor, blijkens het APR een FHIR capabilities operation ondersteund:
| |
3 <exit> | Het systeem ontvangt en verwerkt een response. |
Postcondities
Het systeem heeft het verzoek op de juiste wijze verwerkt en heeft een daarbij passende response geretourneerd. |
Verzenden & Consolideren benodigde interacties
Primaire actor | Resource Broker MedMij-in, Resource Broker ZA-in, Resource Broker v3-in, Resource Broker GTK |
|---|---|
Systeem | Verzending & Consolidatie |
Secundaire actor | Transformatie Server, Resource Server, Resource Broker GTK |
Code | |
Realiseert Feature | Initiëren reguliere FHIR-interactie, Uitvoeren get-aorta-data, Uitvoeren push-aorta-data |
Pre-condities
De secundaire actor is aangesloten op het systeem. |
Het systeem beschikt over een voldoende actueel AORTA Stelseltoken die het via de AORTA Stelsel Metadata Interface heeft verkregen. |
Triggers
De primaire actor heeft een FHIR-interactie ontvangen, die moet worden uitgezet naar één of meerdere secundaire actoren.
Main flow
AOF.UCe.VAL.100.v1 - Toetsing type content | Uitkomst | |
|---|---|---|
Stap | Omschrijving | |
i | Het systeem ontvangt een verzoek en start de verwerking. Het systeem toetst of het gevraagde type content (Accept header) en het gehanteerde type content (Content-Type header) worden ondersteund. NB. wanneer het verzoek wordt ontvangen van een component van VZVZ, dan hoeft geen toets op type content te worden uitgevoerd. | Gevraagd type content niet ondersteund statuscode 406 Not Acceptable
|
Gehanteerd type content niet ondersteund statuscode 415 Unsupported Media Type
| ||
Het systeem genereert de vereiste response en gaat verder met de exit stap van de main flow. | ||
AOF.UCe.VAL.250.v1 - Toetsing van een intern RB-request | Uitkomst | |
|---|---|---|
Stap | Omschrijving | |
i | Het systeem controleert of alle vereiste tokens zijn toegevoegd aan het request | Ontbrekend token statuscode 401 Unauthorized
|
Het systeem genereert de vereiste response en gaat verder met de exit stap van de main flow. | ||
ii | Het systeem controleert de geldigheid van de meegezonden, van toepassing zijnde, tokens
NB. wanneer het verzoek via een intern netwerk wordt ontvangen, en van een component van VZVZ, dan hoeft deze toets niet te worden uitgevoerd. Welke tokens van toepassing zijn is beschreven in de interface specificaties die horen bij deze use case. | Ongeldig token statuscode 401 Unauthorized
|
Het systeem genereert de vereiste response en gaat verder met de exit stap van de main flow. | ||
iii | Indien van toepassing: Het systeem controleert de samenhang tussen het AORTA access_token en het DigiD authenticatietoken, zoals omschreven in de de sectie "Toetsing van samenhang tussen tokens". NB. wanneer het verzoek via een intern netwerk wordt ontvangen, en van een component van VZVZ, dan hoeft deze toets niet te worden uitgevoerd. Welke tokens van toepassing zijn is beschreven in de interface specificaties die horen bij deze use case. | Ongeldig token statuscode 401 Unauthorized
|
Het systeem genereert de vereiste response en gaat verder met de exit stap van de main flow. | ||
Stap | Omschrijving | Uitkomst |
|---|---|---|
1 | Indien
Het systeem achterhaald, m.b.v. de AORTA Token Interface (middels Feature AORTA Token Expansion), welke interactie(s) moet(en) worden geïnitieerd, en bij welke GBx-applicatie(s). | Interactie(s) en/of GBx-applicaties kunnen niet worden vastgesteld statuscode 500 Internal Server Error |
Het systeem genereert de vereiste response en gaat verder met de exit stap van de main flow. | ||
Géén GBx-applicatie gevonden Het systeem gaat direct naar stap 5 (samenstellen van response) van de main flow. | ||
2 | Voor elke GBx-applicatie, waar één of meerdere interacties moeten worden geïnitieerd, worden voor iedere te initieren interactie de volgende stappen doorlopen:
NB. Indien een get-aorta-data request werd ontvangen dan wordt deze stap slechts uitgevoerd indien voor de betreffende GBx-applicatie een AORTA access_token werd ontvangen met een versie 4.* of hoger (get-aorta-data wordt pas ondersteund richting bronsystemen die zijn aangesloten o.b.v. AoF 2024 of hoger). | Ongeldige adressering Er is bijvoorbeeld een probleem met het FQDN dat is opgenomen in de audience van het AORTA access_token. Het systeem voegt een OperationOutcome toe (issue.severity=”warning”, issue.code "processing") met daarin informatie over de reden. statuscode 500 Internal Server Error |
Het systeem gaat verder met de volgende interactie of GBx-applicatie. | ||
Transformatie niet geslaagd statuscode 500 Internal Server Error | ||
Het systeem genereert de vereiste foutresponse en gaat verder met de volgende interactie of GBx-applicatie. | ||
Interactie kon niet worden geïnitieerd Er is bijvoorbeeld een probleem met de scope van het AORTA access_token, waardoor het systeem een interactie niet kan opbouwen. Het systeem voegt een OperationOutcome toe (issue.severity=”warning”, issue.code "processing") met daarin informatie over de reden. statuscode 500 Internal Server Error | ||
Het systeem gaat verder met de volgende interactie of GBx-applicatie. | ||
3 | Voor elke ontvangen response worden de volgende stappen doorlopen:
Indien geen (tijdige) response wordt ontvangen, dan worden bovenstaand stappen niet doorlopen en genereert het systeem zelfstandig de vereiste foutresponse. | Malafide inhoud Het systeem logt de gebeurtenis, negeert de betreffende response en gaat verder met de volgende interactie of GBx-applicatie. |
Geen (tijdig) antwoord van GBx-applicatie statuscode 504 Gateway Timeout | ||
Transformatie niet geslaagd statuscode 500 Internal Server Error | ||
Het systeem genereert de vereiste foutresponse en gaat verder met de volgende interactie of GBx-applicatie. | ||
4 | Het systeem consolideert alle ontvangen responses, zoals omschreven in de toelichting "Consolideren van de responses naar één FHIR-result" of, wanneer één v3-response moet worden opgeleverd, in AORTA documentatie voor v3-uitwisseling. | |
5 | Bij opleveren van een FHIR-result: het systeem overschrijft eventuele URL's in het opgeleverde resultaat
De juiste Resource Broker XXX-in wordt bepaald o.b.v. de inhoud van de vrb_client_id claim in het AORTA access_token. De base URL die hierbij hoort wordt verkregen uit het AORTA Stelseltoken. Vooralsnog geldt, dat wanneer het verzoek was ontvangen van Resource Broker MedMij-in, het systeem haar eigen base URL gebruikt bij het overschrijven. Resource Broker MedMij-in zal de base URL van Resource Broker VnC weer overschrijven met haar eigen base URL. | |
6 <exit> | Het systeem retourneert een response naar de primaire actor. | Zie de toelichting "Consolideren van de responses naar één FHIR-result". |
Verwerking succesvol statuscode 200 OK
Voor bovenstaande criteria geldt dat ze
Wanneer een feitelijk, door Resource Server, geretourneerde statuscode moet worden toegevoegd aan een response, dan wordt dit gedaan in een OperationOutcome met:
| ||
Verwerking succesvol - resource instance gecreëerd statuscode 201 Created |
Post-condities
Het systeem heeft het verzoek op de juiste wijze verwerkt en heeft een daarbij passende response geretourneerd. |
Het systeem heeft ontvangen request en de geretourneerde response gelogd, zoals beschreven in de Toelichting Logging. |
Het systeem heeft van het ontvangen request, de volgende attributen gelogd:
== Het systeem heeft voor ieder uitgaand request, dat bij het doorlopen van de use case werd verzonden, de volgende attributen gelogd:
Aanvullend daarop heeft het systeem van het ontvangen request de volgende attributen gelogd:
|
Het systeem heeft van de geretourneerde response, de volgende attributen gelogd:
== Het systeem heeft voor iedere response, die bij het doorlopen van de use case werd ontvangen, de volgende attributen gelogd:
|
Toelichtingen
Bepalen van de ontvangende resource servers
Het appID en de FQDN van de ontvangende GBZ-applicatie (resource server) zijn opgenomen in de aud claim van het AORTA access_token.
Aanroep van de Transformatie Server
Indien bij de aanroep author en/of overseer attributen moeten worden gevuld, dan wordt hiervoor gebruik gemaakt van het AORTA access_token. Een overzicht van de mapping is beschreven in onderstaande tabel.
In het AORTA access_token geldt:
Dat sub en role claims iets zeggen over de verantwoordelijke persoon voor een interactie.
Indien de verantwoordelijke persoon een andere is dan het systeem of de persoon die de interactie uitvoert, dan is ook act.sub aanwezig en wordt deze gevuld met het ID van de uitvoerder.
Op de interface van de transformatie server geldt:
Dat de author is gevuld met gegevens over de uitvoerder (persoon of systeem).
Dat de overseer is gevuld met gegevens over de verantwoordelijke, en slechts aanwezig is indien de verantwoordelijke een ander is dan de uitvoerder.
Vertrouwensniveau | sub | role | act.sub | overseer.id | overseer.role | author.id | author.role |
|---|---|---|---|---|---|---|---|
Laag | appID | - | - | - | - | sub | - |
Midden | UZI-nummer | UZI-rolcode | - | - | - | sub | role |
UZI-nummer | UZI-rolcode | UZI-nummer | sub | role | act.sub | Niet beschikbaar | |
BSN | AORTA-rolcode | - | - | - | sub | role | |
UZI-nummer | UZI-rolcode | appID | sub | role | act.sub | - | |
opaque | - | - | - | - | sub | Niet beschikbaar | |
opaque | UZI-rolcode | - | - | - | sub | role |
Opbouwen van queries
Het systeem bepaalt, m.b.v. de interactietabel, welk van de ontvangen interactie-id’s in de _vrb_ter_scope van het AORTA access_token van toepassing is op het uit te sturen request, en stelt vast dat het gaat om een “pull” interactie.
Wanneer het systeem een versie 1 AORTA access_token ontvangt, dan is het FQDN niet opgenomen in de aud claim, en bevat het access_token ook geen claim _vrb_ter_scope. De benodigde informatie dient dan te worden verkregen m.b.v. Feature getRoutingInfo.
Indien voor de betreffende interactie in de _vrb_ter_scope van het access_token een transformation-id is opgenomen, dan
kiest het systeem, o.b.v. de combinatie van het interactie-id en het transformation-id de juiste interactie-template
stelt het systeem, m.b.v. de gekozen interactie-template, de ontvangen scope in het access_token, en de eventueel van client ontvangen aanvullende zoekparameters, de uit te sturen v3-query op
Let op: de mapping van FHIR parameternamen naar v3 parameternamen ligt besloten in de interactie-template. Deze mapping kan niet worden gehaald uit de interactietabel, omdat de interactietabel niet alle mogelijke zoekparameters voor iedere interactie bevat. De mapping kan ook niet worden gehaald uit de SDS, omdat eventueel door client toegevoegde aanvullende zoekparameters, niet zijn opgenomen in de scope van het access_token (het vullen van de scope met v3 parameternamen lukt daardoor niet). M.b.t. v3-bouwsteen-queries bestaat er een generieke template, die kan worden gebruikt voor alle bouwstenen, maar bestaan ook templates die bouwsteen-specifiek zijn.
Indien voor de betreffende interactie in de _vrb_ter_scope van het access_token géén transformation-id is opgenomen, dan
stelt het systeem, m.b.v. de ontvangen scope in het access_token, en de eventueel van client ontvangen aanvullende zoekparameters, de uit te sturen FHIR-search interactie op
Vaststellen van het te hanteren protocol
Het systeem bepaalt, m.b.v. de interactietabel, welk van de ontvangen interactie-id’s in de _vrb_ter_scope van het AORTA access_token van toepassing is op het uit te sturen request.
Indien voor de betreffende interactie in de _vrb_ter_scope van het access_token een transformation-id is opgenomen, dan
bepaalt het systeem, m.b.v. de Transformatie Server Metadata en het transformatie-id, het protocol van de uit te sturen interactie
Indien voor de betreffende interactie in de _vrb_ter_scope van het access_token géén transformation-id is opgenomen, dan
bepaalt het systeem, m.b.v. de interactietabel, het protocol van de uit te sturen interactie.
Toevoegen Provenance resource
Het systeem voegt in een aantal situaties een Provenance resource toe aan een bericht om aan te geven van welk systeem, en van welke organisatie de gegevens in het bericht afkomstig zijn:
Bij opleveren van een searchset Bundle met resultaten van een opvraag.
Bij doorsturen van een batch/transaction Bundle met gegevens die worden gestuurd.
Het FHIR-profiel van de Provenance resource instance die wordt toegevoegd aan een Bundle is hieronder beschreven. Deze Provenance resource wijst naar alle resource instances in de Bundle, dus ook naar eventuele OperationOutcome resource instances. Per bronsysteem (appID) is er dus sprake van één Provenance instance.
De juiste fhir-version van de Provenance wordt gebaseerd op de fhir-version die geld voor de interactie waaraan ze wordt toegevoegd (in request of response).
Bij de verwijzing van de Provenance resource naar de resource instances in de Bundle kunnen zich een aantal situaties voordoen:
De resource instance is voorzien van een fullUrl - in deze situatie wordt de verwijzing gemaakt m.b.v. de beschikbare fullUrl.
De resource instance is niet voorzien van een fullUrl - in deze situatie wordt een UUID-type fullUrl toegevoegd aan de resource instance, en wordt de verwijzing gemaakt m.b.v. deze fullUrl.
De URA (of voor PGO’s, de PGO-naam) en het appID van het bronsysteem zijn opgenomen in het AORTA access_token:
Bij opvragingen zijn deze attributen opgenomen in de audience claim van het access_token. De URA die hoort bij het appID wordt, indien deze niet is opgenomen in het AORTA access_token, via de APR API verkregen uit het APR.
Bij pushberichten zijn deze attributen opgenomen in de _vrb. _vrb_ion en in de vrb_client_id van het access_token.
FHIR-profiel van Provenance:
Feature | aorta-provenance-3 |
|---|---|
Type | Subfeature |
Versie | 1.0.0 |
Profiel | |
Systeemrolcode | - |
Groep | FHIR-profielen |
Gepubliceerd |
|
Delta | Initiële versie van feature. |
Voorbeelden:
of
Feature | aorta-provenance |
|---|---|
Type | Subfeature |
Versie | 1.0.0 |
Profiel | |
Systeemrolcode | - |
Groep | FHIR-profielen |
Gepubliceerd |
|
Delta | Initiële versie van feature. |
Voorbeelden:
Consolideren van de responses naar één FHIR-result
Resource Broker VnC kan een interactie, eventueel na transformatie, uit moeten zetten bij één GBZ-applicatie of bij meerdere GBZ-applicaties. De volgende interacties worden altijd uitgezet bij slechts één GBZ-applicatie:
applicatie-search (gericht aan appID),
create,
update, $is-allowed.
Een organisatie-search (gericht aan URA) en get-aorta-data (gericht aan appID, URA of gespreid) kunnen leiden tot een bevraging van meerdere GBZ-applicaties.
Een FHIR client, zoals een DVP Server of een Initiërende GBx-applicatie, wordt d.m.v. HTTP statuscodes en FHIR OperationOutcomes voorzien van informatie omtrent de afhandeling van verzonden requests. Een FHIR client is hierbij vooral geïnteresseerd informatie over de uiteindelijke afhandeling van haar requests, d.w.z. het daadwerkelijke resultaat. Bijv. een standaard FHIR resource client verwacht als antwoord op een FHIR-create een HTTP 201 statuscode die aangeeft dat de resource succesvol is gecreëerd in een resource server. De door RB VnC geretourneerde statuscode dient derhalve informatie te verschaffen die zo dicht als mogelijk ligt bij het daadwerkelijke resultaat.
Wanneer een interactie wordt uitgezet bij één GBZ-applicatie, dan wordt de statuscode die RB VnC retourneert volledig gebaseerd op de response van de betreffende GBZ-applicatie.
Wanneer een interactie wordt uitgezet bij meerdere GBZ-applicaties, dan wordt statuscode van RB VnC gebaseerd op alle ontvangen responses.
Onderstaande regels gelden zowel voor ontvangen statuscodes in de HTTP-response van individuele interacties, als voor geïncludeerde statuscodes in batch-response of transaction-response Bundles bij sets van interacties.
Algemeen geldende regels voor alle interacties:
Eventueel ontvangen, en na transformatie verkregen, OperationOutcomes worden altijd geïncludeerd in de geconsolideerde response. Voor een interactie die is uitgezet bij meerdere GBZ-applicaties wordt hier ook het appID aan toegevoegd.
Wanneer (eventueel na transformatie) een FHIR searchset Bundle wordt verkregen, met een absolute URL in een fullUrl, reference of link element van het type “self”, “first”, “next”, “previous” of “last”, dan dient de FQDN van deze absolute URL overeen te komen met de FQDN van de Resource Server (GBZ-applicatie) die werd bevraagd. Indien dit niet het geval is, dan dient als statuscode van deze response 500 te worden gehanteerd en wordt een OperationOutcome met issue.code "business-rule” en issue.diagnostics “resultaat bevat URL’s die afwijken van FQDN van Resource Server”. Indien de interactie was uitgezet bij meerdere GBZ-applicaties, dan wordt hier ook het appID aan toegevoegd.
Algemeen geldende regels voor alle interacties, uitgezonderd $get-aorta-data:
Wanneer de statuscode die wordt ontvangen van een GBZ-applicatie, afwijkt van de uiteindelijk door RB VnC te retourneren statuscode, dan voegt RB VnC aan de response, een OperationOutcome toe met daarin het appID van de betreffende GBZ-applicatie en de statuscode die daadwerkelijk werd ontvangen van deze GBZ-applicatie.
Vertaling van v3-response naar FHIR-response:
Bij ontvangst van een statuscodes anders dan 200 en/of bij ontvangst van een SOAP-fault, wijzigt RB VnC (d.w.z. de XSG namens RB VnC) de statuscode naar 500 en genereert hierbij een v3-foutcode RTEDEST. De Transformatie Server zet de v3-foutcode vervolgens om in een FHIR OperationOutcome.
RB VnC includeert alle, na transformatie verkregen OperationOutcomes, in de geconsolideerde response. Vervolgens wordt de te hanteren statuscode voor deze response als volgt vastgesteld:
wanneer het resultaat na transformatie een OperationOutcome bevat met issue.code "suppressed", dan dient als statuscode van deze response 403 te worden gehanteerd..
wanneer het resultaat na transformatie tenminste één OperationOutcome oplevert, en geen OperationOutcome met issue.code "suppressed" bevat, en géén reguliere resource-instanties bevat, dan dient als statuscode van deze response 500 te worden gehanteerd.
in alle overige gevallen wordt een 2xx gehanteerd, d.w.z.
wanneer de response een antwoord is op een FHIR-create interactie, dan wordt de statuscode 201
wanneer de response een antwoord is op een ander type FHIR interactie, dan wordt de statuscode 200
Afhandeling van (na transformatie verkregen) FHIR-response bij een FHIR-interactie die is uitgezet naar één GBZ-applicatie:
RB VnC retourneert de statuscode die het ontvangt, inclusief ontvangen OperationOutcomes en inclusief ontvangen
AORTA-Version,WWW-Authenticateen voor FHIR relevante HTTP response headers (bijv.Location). Uitzonderingen:wanneer een 4xx statuscode wordt ontvangen, waarvan zeker is dat ze wordt veroorzaakt door RB VnC zelf, dan dient als statuscode van deze response 500 te worden gehanteerd. Dit geldt voor statuscodes 400 en 401.
wanneer een 5xx statuscode wordt ontvangen, dan krijgt de te retourneren statuscode altijd de waarde 500.
Wanneer de response een OperationOutcome bevat met issue.code "suppressed", en een statuscode 403 wordt geretourneerd, dan dient ook een
WWW-AuthenticateHTTP response header, met als auth-scheme "Bearer" en eenerrorattribuut met waarde "access_denied", te worden geretourneerd.
Afhandeling van (na transformatie verkregen) FHIR-responses bij ontvangen FHIR-search die is doorgezet naar meerdere GBZ-applicaties (organisatie-search):
Indien gegevens zijn opgeleverd: 200 gaat boven 4xx (zodat gegevens die wel werden verkregen kunnen worden geretourneerd)
Indien geen gegevens zijn opgeleverd: 4xx gaat boven 200 (nu melden aan client dat zij een fout heeft gemaakt)
2xx gaat boven 5xx (zodat eventueel verkregen gegevens kunnen worden geretourneerd)
4xx gaat boven 5xx (zodat de client weet dat zij een fout heeft gemaakt)
Wanneer verschillende 4xx codes worden ontvangen, dan wordt dit beschouwd als een fout, en wordt de statuscode 500 geretourneerd
Wanneer alle GBZ-applicaties een statuscode 5xx retourneren, dan wordt als statuscode 500 geretourneerd, ongeacht of de ontvangen statuscodes allemaal gelijk zijn aan elkaar of niet
Wanneer de geconsolideerde response een OperationOutcome bevat met issue.code "suppressed", en een statuscode 403 wordt geretourneerd, dan dient ook een
WWW-AuthenticateHTTP response header, met als auth-scheme "Bearer" en eenerrorattribuut met waarde "access_denied", te worden geretourneerd.
Afhandeling van (na transformatie verkregen) FHIR-responses bij ontvangen $get-aorta-data die is vertaald naar één of meerdere FHIR-search interacties gericht aan één of meerdere GBZ-applicaties:
De statuscode die wordt ontvangen van een GBZ-applicatie wordt door RB VnC, middels een OperationOutcome met daarin het appID van de betreffende GBZ-applicatie en de statuscode die werd ontvangen, toegevoegd aan de response.
Ontvangst van een 4xx wordt beschouwd als een succesvol uitgevoerde search bij de betreffende GBZ-applicatie.
Ontvangst van een 5xx wordt beschouwd als een succesvol uitgevoerde search bij de betreffende GBZ-applicatie.
Een timeout of verbindingsfout wordt beschouwd als een succesvol uitgevoerde search bij de betreffende GBZ-applicatie.
Indien tenminste één search als succesvol kon worden beschouwd, dan wordt een 200 geretourneerd.
Indien geen enkele search als succesvol kon worden beschouwd dan wordt een 500 geretourneerd.
Wanneer een feitelijk, door resource server, geretourneerde statuscode moet worden toegevoegd aan een response, dan wordt dit gedaan in een OperationOutcome met:
voor statuscode 2xx:
issue.severity=information,issue.code=processing. enissue.diagnostics="<appID van resource server>:<statuscode van resource server>", OFanders:
issue.severity=warning,issue.code=processing. enissue.diagnostics="<appID van resource server>:<statuscode van resource server>".
Search-results die worden ontvangen dienen als volgt te worden geconsolideerd tot één search-result:
Het systeem stopt het alle Entries die zijn ontvangen, in één nieuwe Bundle en retourneert deze ene Bundle. Naast de ontvangen Entries bevat de te retourneren Bundle de volgende attributen:
type = "searchset"
total (het totaal aantal Entries dat conform de FHIR specificaties moet worden meegeteld)
Voorbeelden voor consolidatie van statuscodes bij opvragen van gegevens zijn opgenomen in onderstaande tabel.
# | RB VnC ontvangt | RB VnC retourneert (bij FHIR-search) | RB VnC retourneert (bij get-aorta-data) | |||||
GBZ-applicatie 1 (v3) | GBZ-applicatie 2 (v3) | GBZ-applicatie 3 (FHIR) | GBZ-applicatie 4 (FHIR) | statuscode | extra gegevens | statuscode | extra gegevens | |
1 | 200 (leeg) | n.v.t. | n.v.t. | n.v.t. | 200 | - | 200 | Outcome (1:200) |
2 | 200 + PATLFT (=403) | n.v.t. | n.v.t. | n.v.t. | 403 | Outcome (suppressed) + WWW-Authenticate | 200 | Outcome (1:403) |
3 | n.v.t. | n.v.t. | 406 | n.v.t. | 406 | - | 200 | Outcome (3:406) |
4 | n.v.t. | n.v.t. | 504 | n.v.t. | 500 | Outcome (3:504) | 200 | Outcome (3:504) |
5 | 200 | 200 | 200 | 200 | 200 (=organisatie-search: wordt nog niet ondersteund) | - | 200 | Outcome (1:200) + Outcome (2:200) + Outcome (3:200) + Outcome (4:200) |
6 | 200 | 200 + PATLFT (=403) | 200 | 200 | 200 (=organisatie-search: wordt nog niet ondersteund) | Outcome (2:403) | 200 | Outcome (1:200) + Outcome (2:403) + Outcome (3:200) + Outcome (4:200) |
7 | 200 (leeg) | 200 + PATLFT (=403) | 200 (leeg) | n.v.t. | 403 (=organisatie-search: wordt nog niet ondersteund) | Outcome (1:200) + Outcome (3:200) | 200 | Outcome (1:200) + Outcome (2:403) + Outcome (3:200) |
8 | 200 (leeg) | n.v.t. | 200 (leeg) + Outcome (not supported) | n.v.t. | 200 (=organisatie-search: wordt nog niet ondersteund) | Outcome (not supported) | 200 | Outcome (1:200) + Outcome (3:200) + Outcome (3:not supported) |
9 | 200 (leeg) | n.v.t. | 406 | n.v.t. | 406 (=organisatie-search: wordt nog niet ondersteund) | Outcome( 1:200) | 200 | Outcome (1:200) + Outcome (3:406) |
10 | 200 | n.v.t. | 406 | n.v.t. | 200 (=organisatie-search: wordt nog niet ondersteund) | Outcome (3:406) | 200 | Outcome (1:200) + Outcome (3:406) |
11 | 401 | n.v.t. | 401 | n.v.t. | 500 (=organisatie-search: wordt nog niet ondersteund) | Outcome (1:401) + Outcome (3:401) | 200 | Outcome (1:401) + Outcome (3:401) |
12 | 403 + Outcome (suppressed) | n.v.t. | 403 | n.v.t. | 403 (=organisatie-search: wordt nog niet ondersteund) | Outcome (suppressed) + WWW-Authenticate | 200 | Outcome (1:403) + Outcome (3:403) |
13 | 401 | n.v.t. | 403 | n.v.t. | 500 (=organisatie-search: wordt nog niet ondersteund) | Outcome (1:401) + Outcome (3:403) | 200 | Outcome (1:401) + Outcome (3:403) |
14 | 500 | n.v.t. | 511 | n.v.t. | 500 (=organisatie-search: wordt nog niet ondersteund) | Outcome (3:511) | 200 | Outcome (1:500) + Outcome (3:511) |
15 | 200 | n.v.t. | 500 | n.v.t. | 200 (=organisatie-search: wordt nog niet ondersteund) | Outcome (3:500) | 200 | Outcome (1:200) + Outcome (3:500) |
16 | 200 (leeg) | n.v.t. | 500 | n.v.t. | 200 (=organisatie-search: wordt nog niet ondersteund) | Outcome (3:500) | 200 | Outcome (1:200) + Outcome (3:500) |
Logging
Het systeem logt alle (FHIR) interacties die het verwerkt in een berichtenlog. Deze logging dient een aantal doelen en doelgroepen:
Zodat de toezichthouder kan toetsen of de gegevensverwerking in de resource broker voldoet aan wet- en regelgeving;
Zodat patiënten via Volgjezorg ook kunnen inzien welke gegevens van hen vanuit een PGO of vanuit een xIS zijn opgevraagd;
Zodat GBZ-beheerders de benodigde informatie kunnen verkrijgen over mogelijk opgetreden verstoringen/fouten;
Zodat ketenregie
bij problemen in de uitwisseling, de betrokken partijen bij elkaar kan brengen en kan voorzien van nadere informatie;
inzicht heeft in (aantallen en typen) uitwisselingen binnen AORTA.
De berichtenlog bestaat uit een messageLog (A+D: ontvangen requests en geretourneerde responses) en een GBZ-log (B+C: verzonden requests en ontvangen responses).
Het systeem logt in de berichtenlog ondermeer de volgende attributen:
Request (push of pull, inkomend en uitgaand)
Het message-id, deze wordt wordt gevuld met "<initialRequestID>; <requestID>".
Het interactie-id, hierin wordt
Voor FHIR-interacties opgenomen de string "<basis interactietype>:<FHIR-profiel>:<major FHIR profiel versie>", bijv. "search:mp-MedicationAgreement:1", OF
"operation:<operation name>:<major operation versie>", bijv. "operation:$get-aorta-data:1"
Tijdelijk wordt de SOAP-action
Voor FHIR-interacties gevuld met "<de ontvangen URL, inclusief de ontvangen zoekparameters>".
Voor Task notificaties gevuld met "<de ontvangen URL>".
Indien van toepassing: het BSN van de patiënt van wie gegevens worden opgevraagd;
Indien van toepassing: het type gegevens (data category) waarop de interactie betrekking heeft, hierin wordt opgenomen
voor interacties waarmee een entry in VWI/ACT wordt geregistreerd of gewijzigd: het bouwsteentype of de gegevenssoort van het request (deze is opgenomen in de URL));
voor overige interacties: de gegevensdienst-ID of de contextcode ("medmij.gegevensdienst.<id>" of "aorta.contextcode.<code>" uit de scope van het AORTA access_token);
Het ID van de agerende organisatie
Voor requests die worden ontvangen vanuit het MedMij netwerk is dit het organisatieID van de Resource Broker MedMij-in component;
Voor requests die worden ontvangen vanuit het Twiin netwerk is dit het organisatieID van het initiërende (externe) GTK;
Voor requests die worden ontvangen vanuit AORTA zelf is dit het organisatieID van de initiërende GBx-applicatie;
Het ID van het agerende systeem
Voor requests die worden ontvangen vanuit het MedMij netwerk is dit het appID van de Resource Broker MedMij-in component;
Voor requests die worden ontvangen vanuit het Twiin netwerk is dit het appID van de Resource Broker GTK component;
Voor requests die worden ontvangen vanuit AORTA zelf is dit het appID van het initiërende GBx;
Het ID van de reagerende organisatie
Voor requests die worden verzonden naar een GBZ is dit het organisatieID van de initiërende GBx-applicatie;
Voor requests die worden verzonden naar het Twiin netwerk is dit het organisatieID van (of achter) het reagerende (externe) GTK;
Het ID van het reagerende systeem
Voor requests die worden verzonden naar een GBZ is dit het organisatieID van de reagerende GBZ-applicatie;
Voor requests die worden verzonden naar het Twiin netwerk is dit het appID van de Resource Broker GTK component;
Het ID van de reagerende XSG;
Het ID van de agerende XSG;
Indien van toepassing: De gebruiker en eventueel de verantwoordelijke.
Response (ontvangen en geretourneerd)
Het message-id, deze wordt wordt gevuld met de requestID uit het bijbehorende request.
Het resultaat (result, result category, xml error detail), hierin worden opgenomen de HTTP statuscode en eventueel zelf gegenereerde foutcodes, zoals RTEDEST. Bij FHIR-interacties wordt hier aan toegevoegd
de inhoud van een eventueel ontvangen of verzonden WWW-Authenticate HTTP header, en/of
de inhoud (severity, code en details) van eventueel ontvangen OperationOutcome instanties waarvan de severity gelijk is aan error of fatal.
Het interactie-id, hierin wordt
Voor FHIR-interacties opgenomen de string "<basis interactietype>:<FHIR-profiel>:<major FHIR profiel versie>", bijv. "search:mp-MedicationAgreement:1", OF
"operation:<operation name>:<major operation versie>", bijv. "operation:$get-aorta-data:1"
In de exportLog t.b.v. CCDA wordt een nieuw veld toegevoegd:
QueryString, deze wordt voor FHIR-interacties gevuld met de inhoud van het SOAP-action veld uit de messageLog.
Transformatie van FHIR-results naar v3-responses
FHIR-result | v3-response | Wie | ||
|---|---|---|---|---|
HTTP statuscode | Aanvullende informatie | |||
200 | - | AA | - | Transformatie Server (in v3 response ook het transformatie-id opnemen) |
Wanneer een geldige FHIR zoekparameter wordt ontvangen die niet wordt ondersteund, dan wordt een OperationOutcome met issue.code " | ||||
Wanneer een ongeldige FHIR zoekparameter wordt ontvangen, dan wordt een OperationOutcome met issue.code " | ||||
Wanneer een FHIR zoekparameter een geldige waarde bevat die niet wordt ondersteund, dan wordt een OperationOutcome met issue.code " | ||||
Wanneer een optionele FHIR zoekparameter een ongeldige waarde heeft, dan wordt een OperationOutcome met issue.code " | ||||
400 | - | AE | SYN | Resource Broker VnC (in v3 response ook het transformatie-id opnemen) |
Wanneer een verplichte FHIR zoekparameter ontbreekt, dan wordt een OperationOutcome met issue.code " | SYN105 + OperationOutcome issue.code en issue.details attributen in fout tekst veld opnemen | |||
Wanneer een verplichte FHIR zoekparameter een ongeldige waarde heeft, d.w.z. een waarde die niet is gespecificeerd binnen de gegevensdienst, dan wordt een OperationOutcome met issue.code " | SYN103 + OperationOutcome issue.code en issue.details attributen in fout tekst veld opnemen | |||
Wanneer een ontvangen FHIR resource instance ongeldig is, dan wordt een OperationOutcome met issue.code " | SYN113 + OperationOutcome issue.code en issue.details attributen in fout tekst veld opnemen | |||
401 | - | CE | SYNGBX + WWW-Authenticate error attribuut in fout tekst veld opnemen (in huidige situatie wordt een 4xx door de ZIM vertaald naar een SYNGBX) | |
In deze situatie wordt, conform RFC 6750, ook een | ||||
403 | - | AE | SYNGBX + WWW-Authenticate error attribuut in fout tekst veld opnemen (in huidige situatie wordt een 4xx door de ZIM vertaald naar een SYNGBX) | |
Indien een | ||||
In deze situatie wordt, conform RFC 6750, een | ||||
In deze situatie wordt, conform RFC 6750, ook een | ||||
404 | In deze situatie wordt een OperationOutcome met issue.code " | AE | NS200 + OperationOutcome issue.code en issue.details attributen in fout tekst veld opnemen | |
In deze situatie wordt een OperationOutcome met issue.code " | NF + OperationOutcome issue.code en issue.details attributen in fout tekst veld opnemen | |||
500 | - | AE | INTERR | |
503 | - | CR | RTEDEST | |
504 | - | AR | QTITI | |