Use Cases Resource Client
Overzicht Resource Client
Een Resource Client is een GBx-applicatie. Een GBZ-applicatie kan zowel fungeren in de rol van Resource Server als in de rol van Resource Client. Een GBP-applicatie en een GBK-applicatie fungeren slechts in de rol van Resource Client.
Een Resource Client initieert interacties. Een Resource Server reageert op interacties die worden geïnitieerd middels een interface. Een Resource Client biedt zelf geen in principe geen interfaces. Uitzondering hierop zijn callback interfaces, bijvoorbeeld t.b.v. notificaties.
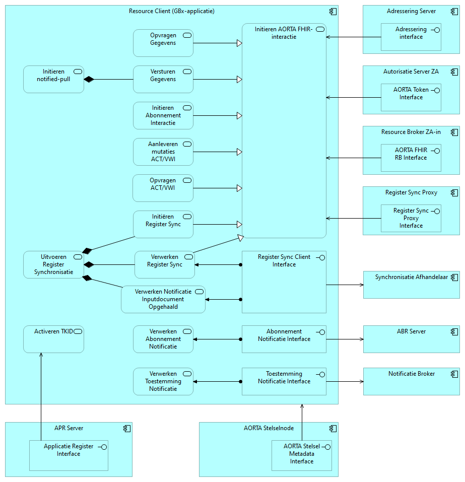
Onderstaande figuur toont een overzicht van de interfaces en services van de Resource Client.

Services zijn toegankelijk via interfaces en worden beschreven in de vorm van use cases. De Resource Client maakt gebruik van een aantal interfaces, in het bijzonder van de AORTA FHIR RB Interface.
Een aantal services maken gebruik van onderliggende services. Een dergelijk onderliggende service wordt dan beschreven in de vorm van een use case inclusion of als een use case extension.
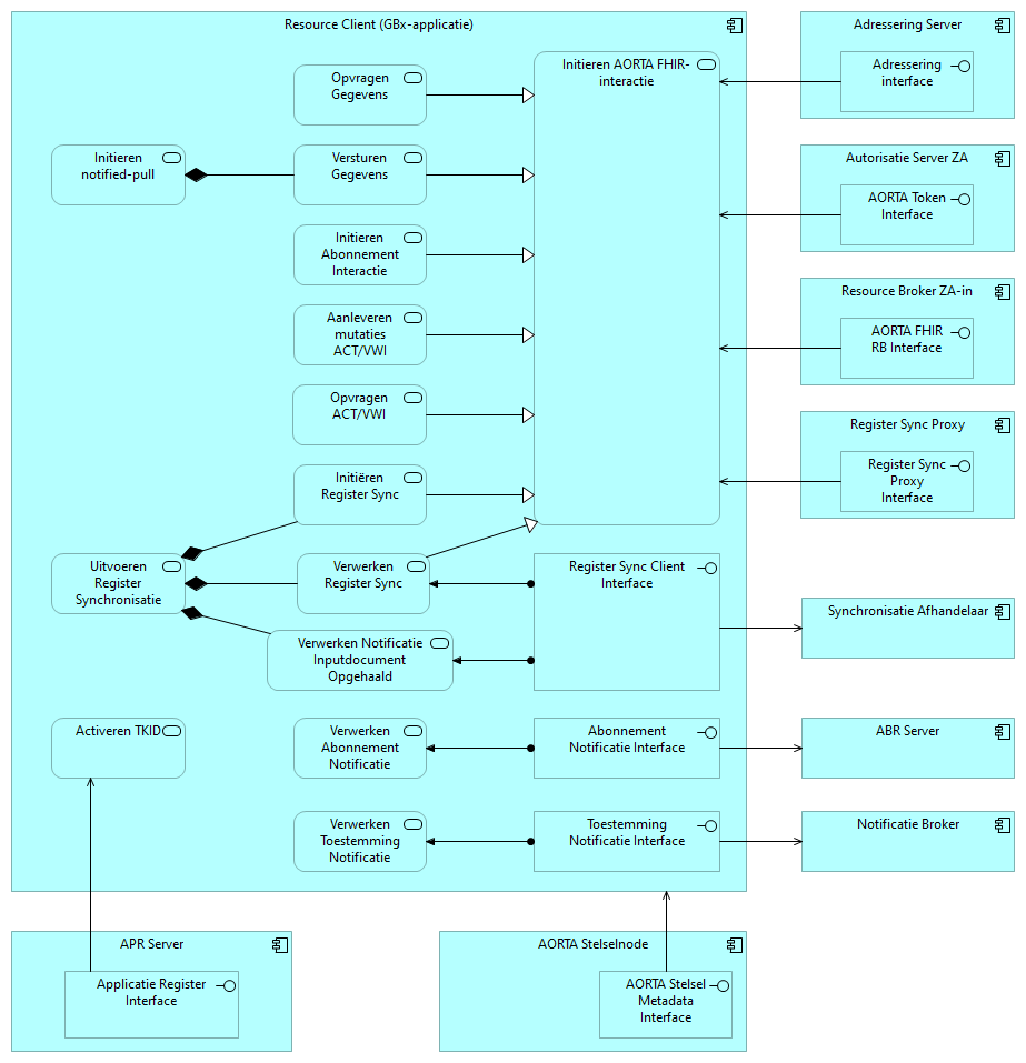
Services behoren tot een bepaalde functie. Onderstaande figuur toont een overzicht van de services en functies van de Resource Client.

Generieke use cases
Activeren TKID
Primaire actor | GBx-beheerder |
|---|---|
Systeem | <GBx-systeemrol> |
Secundaire actor | Resource Broker APR |
Code |
Pre-condities
Het systeem is aangesloten op de secundaire actor(en). |
De kwalificaties van de Resource Client/Server zijn reeds geaccepteerd door VZVZ en zijn ook geregistreerd in de secundaire actor. |
De primaire actor beschikt over de juiste TKID's (ID's die zijn uitgereikt n.a.v. acceptatie van succesvol doorlopen kwalificaties) van alle te activeren AORTA systeemrollen. |
Het systeem beschikt over een voldoende actueel AORTA Stelseltoken die het via de AORTA Stelsel Metadata Interface heeft verkregen. |
Triggers
De primaire actor wil één of meerdere TKID's activeren.
Main flow
Stap | Omschrijving | Uitkomst |
|---|---|---|
1 | De primaire actor kiest de optie om één of meerdere TKID's te activeren voor een bepaalde resource server. | |
2 | Het systeem activeert één of meerdere TKID’s middels de Applicatie Register Interface. | |
3 <exit> | Het systeem ontvangt en verwerkt een response. |
Post-condities
Postconditie bij succes:
Post-conditie bij falen:
|
Het systeem heeft van het verzonden request, de volgende attributen gelogd:
|
Het systeem heeft van de ontvangen response, de volgende attributen gelogd:
|
Initieren AORTA FHIR-interactie
Primaire actor | Gebruiker of Time |
|---|---|
Systeem | <GBx-systeemrol> |
Secundaire actor | Resource Broker ZA-in, Autorisatie Server ZA, Adressering Server |
Code |
Pre-condities
Het systeem is aangesloten op de secundaire actor(en). |
Het systeem beschikt over een voldoende actueel AORTA Stelseltoken die het via de AORTA Stelsel Metadata Interface heeft verkregen. |
Triggers
De primaire actor wil gegevens opvragen of versturen.
Main flow
Stap | Omschrijving | Uitkomst |
|---|---|---|
1 | Optioneel: het systeem vraagt routeringsinformatie op middels de Routing Info Interface. | |
2 | Het systeem verkrijgt autorisatie middels de AORTA Token Exchange Interface. | |
3 | Het systeem initieert een FHIR-interactie middels de AORTA FHIR Resource Broker Interface. Bij instance level interacties, bijv. een FHIR-read, dient het systeem het appID van de Resource Server (GBZ-applicatie of Resource Broker GTK) toe te voegen aan de URL. Het juiste appID kan zijn verkregen in stap 1 van de use case, maar kan ook zijn opgenomen in een query_string binnen een Notified-Pull Task. | |
4 <exit> | Het systeem ontvangt en verwerkt een response. |
Bij het opvragen van gegevens zijn ook de generieke, d.w.z. niet HL7v3-specifieke, eisen van toepassing die gelden voor een Patiëntgegevens raadplegend systeem, zoals gespecificeerd in het PvE Infrastructurele Systeemrollen.
Bij het versturen van gegevens zijn ook de generieke, d.w.z. niet HL7v3-specifieke, eisen van toepassing die gelden voor een Gegevens versturend systeem, zoals gespecificeerd in het PvE Infrastructurele Systeemrollen.
Post-condities
De response is correct verwerkt in het systeem. |
Het systeem heeft van het verzonden request, de volgende attributen gelogd:
|
Het systeem heeft van de ontvangen response, de volgende attributen gelogd:
|
Initiëren notified-pull
Primaire actor | Gebruiker of Time |
|---|---|
Systeem | <GBx-systeemrol> |
Secundaire actor | Adressering Server |
Code |
Pre-condities
Het systeem is aangesloten op de secundaire actor(en). |
Het systeem beschikt over een voldoende actueel AORTA Stelseltoken die het via de AORTA Stelsel Metadata Interface heeft verkregen. |
Triggers
De primaire actor wil een notified-pull initieren.
Main flow
Stap | Omschrijving | Uitkomst |
|---|---|---|
1 | Optioneel: het systeem vraagt routeringsinformatie op middels de Routing Info Interface. | |
2 | Het systeem genereert een AORTA consent_token. | |
3 <exit> | Het systeem creëert, t.b.v. de uitvoering van een notified-pull, een AORTA Task, middels de use case Initieren AORTA-FHIR-interactie. |
Post-condities
De response is correct verwerkt in het systeem. |
Het systeem heeft van het verzonden request, de volgende attributen gelogd:
|
Het systeem heeft van de ontvangen response, de volgende attributen gelogd:
|
ACT/VWI use cases
Aanleveren mutaties ACT/VWI
Primaire actor | Gebruiker of Time |
|---|---|
Systeem | <GBx-systeemrol> |
Secundaire actor | Resource Broker ZA-in |
Code |
Pre-condities
Het systeem is aangesloten op de secundaire actor(en). |
Het systeem beschikt over de juiste kwalificaties om deze use case te mogen uitvoeren. |
Het systeem beschikt over een voldoende actueel AORTA Stelseltoken die het via de AORTA Stelsel Metadata Interface heeft verkregen. |
Triggers
De primaire actor wil het actualiteitsregister of de verwijsindex bijwerken.
Main flow
Stap | Omschrijving | Uitkomst |
|---|---|---|
1 | De primaire actor kiest de optie om haar ACT/VWI registratie bij te werken. | |
2 | Het systeem verkrijgt autorisatie middels de AORTA Token Exchange Interface. Deze interactie mag worden uitgevoerd op vertrouwensniveau “Laag” (of hoger). Zie ook de “toelichting vertrouwensniveaus”. De contextcode die moet worden meegegeven in de scope van het token exchange request is altijd “VWIMGT”, ongeacht welke gegevens worden aangemeld of afgemeld. | |
3 | Het systeem maakt, wijzigt of verwijdert, via de AORTA FHIR Resource Broker Interface, één of meerdere ACT/VWI entries, inhoudelijk op de wijze zoals beschreven in de Actualiteitsregister Interface. | |
4 <exit> | Het systeem ontvangt en verwerkt een response. |
Post-condities
De response is correct verwerkt in het systeem. |
Het systeem heeft van het verzonden request, de volgende attributen gelogd:
|
Het systeem heeft van de ontvangen response, de volgende attributen gelogd:
|
Opvragen ACT/VWI
Primaire actor | Gebruiker of Time |
|---|---|
Systeem | <GBx-systeemrol> |
Secundaire actor | Resource Broker ZA-in |
Code |
Pre-condities
Het systeem is aangesloten op de secundaire actor(en). |
Het systeem beschikt over de juiste kwalificaties om deze use case te mogen uitvoeren. |
Het systeem beschikt over een voldoende actueel AORTA Stelseltoken die het via de AORTA Stelsel Metadata Interface heeft verkregen. |
Triggers
De primaire actor wil het actualiteitsregister of de verwijsindex raadplegen.
Main flow
Stap | Omschrijving | Uitkomst |
|---|---|---|
1 | De primaire actor kiest de optie om te zoeken in haar ACT/VWI registratie. | |
2 | Het systeem verkrijgt autorisatie middels de AORTA Token Exchange Interface. Deze interactie mag worden uitgevoerd op vertrouwensniveau “Midden” (of hoger). Zie ook de “toelichting vertrouwensniveaus”. De contextcode die moet worden meegegeven in de scope van het token exchange request is, voor patiënten die opvragen via het GBP, gelijk aan “PATVWI”. | |
3 | Het systeem vraagt, via de AORTA FHIR Resource Broker Interface, ACT/VWI entries op, inhoudelijk op de wijze zoals beschreven in de Actualiteitsregister Interface. | |
4 <exit> | Het systeem ontvangt en verwerkt een response. |
Post-condities
De response is correct verwerkt in het systeem. |
Het systeem heeft van het verzonden request, de volgende attributen gelogd:
|
Het systeem heeft van de ontvangen response, de volgende attributen gelogd:
|
Abonneren use cases
Initieren Abonnement Interactie
Primaire actor | Gebruiker |
|---|---|
Systeem | <GBx-systeemrol> |
Secundaire actor | Zie use case extensions |
Code |
Pre-condities
Het systeem is aangesloten op de secundaire actor(en). |
Het systeem beschikt over de juiste kwalificaties om deze use case te mogen uitvoeren. |
Het systeem beschikt over een voldoende actueel AORTA Stelseltoken die het via de AORTA Stelsel Metadata Interface heeft verkregen. |
Triggers
De primaire actor wil een interactie initieren m.b.t. het Abonnement Register.
Main flow
Stap | Omschrijving | Uitkomst |
|---|---|---|
1 | Het systeem
dit verloopt middels de use case Initieren AORTA-FHIR-interactie, en inhoudelijk op de wijze zoals beschreven in de Abonnement Interface. Deze interactie mag worden uitgevoerd op vertrouwensniveau “Midden” (of hoger). Zie ook de “toelichting vertrouwensniveaus”. De contextcode die moet worden meegegeven in de scope van het token exchange request is voor
|
Post-condities
De response is correct verwerkt in het systeem. |
Het systeem heeft van het verzonden request, de volgende attributen gelogd:
|
Het systeem heeft van de ontvangen response, de volgende attributen gelogd:
|
Verwerken Abonnement Notificatie
Primaire actor | ABR Server |
|---|---|
Systeem | <GBx-systeemrol> |
Code |
Pre-condities
Het systeem is aangesloten op de secundaire actor(en). |
Het systeem beschikt over de juiste kwalificaties om deze use case te mogen uitvoeren. |
Main flow
Stap | Omschrijving | Uitkomst |
|---|---|---|
1 | Het systeem ontvangt een notificatie | |
2 | Het systeem verwerkt de notificatie. | Ongeldig verzoek statuscode 400 Bad Request |
3 <exit> | Het systeem retourneert een response naar de primaire actor. | Verwerking succesvol statuscode 200 OK |
Post-condities
Het systeem heeft van het ontvangen request, de volgende attributen gelogd:
|
Het systeem heeft van de geretourneerde response, de volgende attributen gelogd:
|
RegisterSync use cases
Aanvragen Register Sync
Primaire actor | GBx-beheerder |
|---|---|
Systeem | <GBx-systeemrol> |
Secundaire actor | Resource Broker ZA-in |
Code |
Pre-condities
Het systeem is aangesloten op de secundaire actor(en). |
Het systeem beschikt over de juiste kwalificaties om deze use case te mogen uitvoeren. |
Het systeem beschikt over een voldoende actueel AORTA Stelseltoken die het via de AORTA Stelsel Metadata Interface heeft verkregen. |
Het systeem heeft het op te halen register synchronisatie inputbestand beschikbaar gesteld, en houdt deze beschikbaar gedurende de datum/tijd aangegeven in het verzoek. Het register synchronisatie inputbestand voldoet aan de AORTA_VWI_IH_Verwijsindex_HL7 specificaties. |
Triggers
De primaire actor wil een Register-synchronisatie laten uitvoeren.
Main flow
Stap | Omschrijving | Uitkomst |
|---|---|---|
1 | De primaire actor kiest de optie om een register-synchronisatie aan te vragen. | |
2 | Het systeem verkrijgt autorisatie middels de AORTA Token Exchange Interface. Deze interactie mag worden uitgevoerd op vertrouwensniveau “Laag” (of hoger). Zie ook de “toelichting vertrouwensniveaus”. De contextcode die moet worden meegegeven in de scope van het token exchange request is altijd “REGSYNC”. | |
3 | Het systeem verzendt via de AORTA FHIR Resource Broker Interface, een aanvraag voor een register synchronisatie, inhoudelijk op de wijze zoals beschreven in de Register Sync Proxy Interface. Het type register welke dient te worden gesynchroniseerd (bijv. VWI, ACT of ABR) wordt in het Register Sync Request aangegeven. | |
4 <exit> | Het systeem ontvangt en verwerkt een response. |
Post-condities
De response is correct verwerkt in het systeem. |
Het systeem heeft van het verzonden request, de volgende attributen gelogd:
|
Het systeem heeft van de ontvangen response, de volgende attributen gelogd:
|
Verwerken Register Sync Notificatie
Primaire actor | Synchronisatie Afhandelaar |
|---|---|
Systeem | <GBx-systeemrol> |
Code | |
Realiseert Feature |
Pre-condities
De systeem is aangesloten op de primaire actor. |
Het systeem beschikt over de juiste kwalificaties om deze use case te mogen uitvoeren. |
Main flow
Stap | Omschrijving | Uitkomst |
|---|---|---|
1 | Het systeem ontvangt een notificatie | |
2 | Het systeem verwerkt de notificatie, en toetst hierbij of de referentie naar het gerelateerde Register Sync Aanvraag bekend is. | Ongeldig verzoek statuscode 400 Bad Request |
3 <exit> | Het systeem retourneert een response naar de primaire actor. | Verwerking succesvol statuscode 200 OK |
Post-condities
Het systeem heeft het verzoek op de juiste wijze verwerkt en heeft een daarbij passende response geretourneerd. |
Het systeem heeft van het ontvangen request, de volgende attributen gelogd:
|
Het systeem heeft van de geretourneerde response, de volgende attributen gelogd:
|
Verwerken Register Sync Rapportage
Primaire actor | Synchronisatie Afhandelaar |
|---|---|
Systeem | <GBx-systeemrol> |
Code | |
Realiseert Feature |
Pre-condities
Het systeem is aangesloten op de secundaire actor(en). |
Het systeem beschikt over de juiste kwalificaties om deze use case te mogen uitvoeren. |
Main flow
Stap | Omschrijving | Uitkomst |
|---|---|---|
1 | Het systeem ontvangt een verzoek en start de verwerking. | |
2 | Het systeem toetst of het verzoek voldoet aan de interface specificatie. Het systeem toetst hierbij ook of het Register Sync Aanvraag waar de Process Register Sync Report bij hoort bekend is. | Ongeldig verzoek statuscode 400 Bad Request |
Het systeem genereert de vereiste response en gaat verder met de exit stap van de main flow. | ||
3 | Het systeem retourneert een response naar de primaire actor. | |
4 | Het systeem haalt (middels een HTTPS GET) op de aangegeven locatie in het Process Register Sync Report de verschillenrapportage op. Het verschllenrapportage voldoet aan de AORTA VWI Synchronisatie Best Practices. | |
5 | Het systeem verkrijgt autorisatie middels de AORTA Token Exchange Interface. Deze interactie mag worden uitgevoerd op vertrouwensniveau “Laag” (of hoger). Zie ook de “toelichting vertrouwensniveaus”. De contextcode die moet worden meegegeven in de scope van het token exchange request is altijd “REGSYNC”. | |
6 | Het systeem verzendt via de AORTA FHIR Resource Broker Interface, een Complete Register Sync, inhoudelijk op de wijze zoals beschreven in CompleteRegisterSync. | |
7 <exit> | Het systeem ontvangt en verwerkt een response. |
Post-condities
Het systeem heeft van het ontvangen request, de volgende attributen gelogd:
|
Het systeem heeft van de geretourneerde response, de volgende attributen gelogd:
|
Het systeem heeft van het verzonden request, de volgende attributen gelogd:
|
Het systeem heeft van de ontvangen response, de volgende attributen gelogd:
|
Mitz use cases
Verwerken Toestemming Notificatie
Primaire actor | Notificatie Broker |
|---|---|
Systeem | <GBx-systeemrol> |
Code |
Pre-condities
Het systeem is aangesloten op de secundaire actor(en). |
Het systeem beschikt over de juiste kwalificaties om deze use case te mogen uitvoeren. |
Main flow
Stap | Omschrijving | Uitkomst |
|---|---|---|
1 | Het systeem ontvangt een notificatie | |
2 <exit> | Het systeem retourneert een response naar de primaire actor. | Verwerking succesvol statuscode 200 OK |
Post-condities
Het systeem heeft van het ontvangen request, de volgende attributen gelogd:
|
Het systeem heeft van de geretourneerde response, de volgende attributen gelogd:
|